达尔文保贝计划12号购买入口在哪?网上可以吗?

2026-04-27 14:00:30
提问人:党寒绿影

这位朋友你好,关于达尔文保贝计划12号购买入口在哪?网上可以吗?的问题,奶爸在这里整理了相关内容,希望对你有帮助:

一、达尔文保贝计划12号购买入口在哪?网上可以吗?

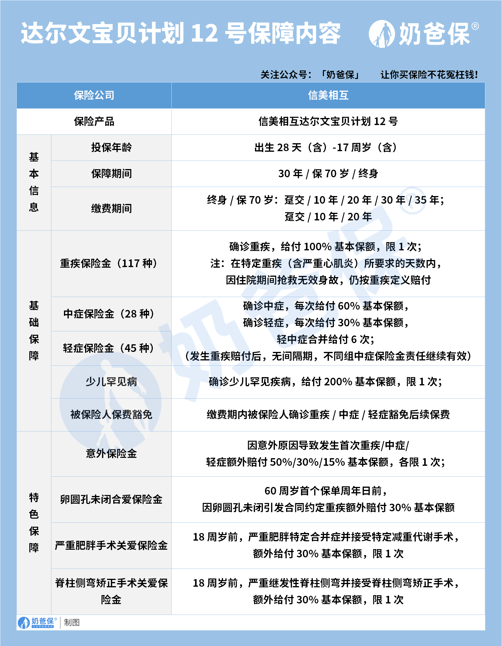
很多家长在关注达尔文宝贝计划 12 号这款少儿重疾险,也好奇它的购买渠道和保障细节。

达尔文宝贝计划 12 号是信美相互推出的少儿重疾险,支持线上渠道投保,不用线下面签。

它的投保入口在信美相互的官方线上渠道,以及奶爸保这类正规保险科普平台都可找到。

这款产品的投保流程全程线上操作,按页面指引填写孩子和投保人的信息就能完成投保。

先来看它的基础保障内容,投保年龄覆盖出生 28 天至 17 周岁,未成年孩子都能投保。

保障期间有多种选择,可选保 30 年保至 70 岁或终身,能适配不同家庭的保障规划需求。

缴费方式也比较灵活,可选择趸交或分期缴费,最长支持 35 年缴费,减轻每年缴费压力。

重疾保障覆盖 117 种疾病,确诊重疾一次性赔付 100% 基本保额,特定情况身故也按重疾赔付。

中症保障有 28 种疾病,每次赔付 60% 基本保额,轻症 45 种疾病每次赔付 30% 基本保额。

轻中症合计最多可赔付 6 次,不同组别的中轻症赔付后责任继续有效,没有间隔期限制。

少儿罕见病确诊后可额外赔付 200% 基本保额,能为孩子应对罕见病治疗提供充足资金。

被保人确诊重疾中症或轻症,可豁免后续未交保费,保障依旧有效,减轻家庭缴费压力。

特色保障也很实用,意外原因导致首次重疾中轻症,可额外赔付对应比例的基本保额。

针对少儿特定的健康问题,卵圆孔未闭严重肥胖手术脊柱侧弯矫正都有额外 30% 保额赔付。

奶爸保作为专业的保险科普平台,会为用户提供客观的产品分析和投保相关的协助服务。

平台不会强制用户投保,只会根据每个家庭的实际情况,给出贴合需求的投保建议。

在奶爸保了解这款产品,能避开投保误区,也能清楚判断它是否适合自家孩子的保障规划。

投保前可以在奶爸保的公众号获取产品的详细解读,也能咨询专业规划师解答疑问。

奶爸保推荐的产品都是正规保险公司的合规产品,投保流程安全可靠,不用担心风险问题。

二、奶爸总结

总的来说,达尔文宝贝计划 12 号线上就能投保,保障全面,能覆盖孩子成长阶段的健康风险。

奶爸保可以提供专业的投保参考和协助,帮家长理清需求,选到适合孩子的保障方案。


如果大家挑选保险有什么困难,可以关注:奶爸保公众号 进行1对1咨询,现在关注“奶爸保”公众号,回复“官网”,还可以免费领取价值199元的保障大礼包哦,让您买保险变得更简单。

点赞
118
热门工具
1000+产品评测
您选的保险坑不坑,一目了然
1对1保险方案定制
免费定制专属保险方案
保险知识库
能解答您投保前中后90%的疑问
产品对比
智能对比多款产品优缺点
相关产品
  • {{item.productName}}
    {{item.describe}}
    亮点{{item.review.goodPointNum}}条
    不足{{item.review.deficiencyNum}}条
    {{item.premiumCalc ? (item.premiumCalc.firstYearPremium && item.premiumCalc.firstYearPremium !== 0 ? item.premiumCalc.firstYearPremium + '/年' : '') : '暂无数据'}}
想了解更多?
免费制定专属保险方案
您的信息仅提供预约咨询
所用,不泄露任何第三方
或用于其他用途
今天已有人已预约
称呼
先生
女士
电话号码
验证码
问题类型
您的信息仅供预约咨询所用,不泄露至任何第三方或用于其他用途
关注微信公众号『奶爸保』
扫一扫
公众号二维码弹窗