达尔文宝贝计划12号值得买吗?靠谱吗?

2026-04-27 14:00:58
提问人:顾博雨婵

这位朋友你好,关于达尔文宝贝计划12号值得买吗?靠谱吗?的问题,奶爸在这里整理了相关内容,希望对你有帮助:

一、达尔文宝贝计划12号值得买吗?靠谱吗?

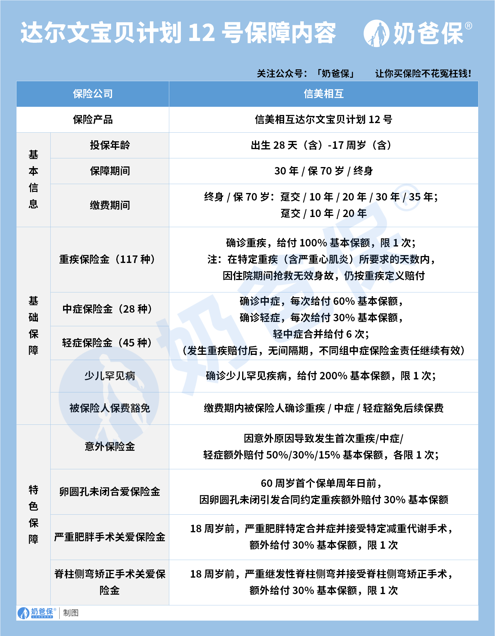
达尔文宝贝计划 12 号是信美相互推出的少儿重疾险,面向出生 28 天到 17 岁的孩子。

保障期可选 30 年保 70 岁或终身,缴费期灵活,适配不同家庭的预算规划。

基础重疾保障覆盖 117 种疾病,确诊赔付 100% 基本保额,限赔一次。

特定重疾如严重心肌炎住院抢救无效身故,仍可按重疾标准获得赔付。

中症保障包含 28 种疾病,每次赔付 60% 基本保额,轻症保障 45 种疾病。

轻症每次赔付 30% 基本保额,轻中症合计可赔付 6 次,保障无间隔期限制。

少儿罕见病确诊可额外赔付 200% 基本保额,缓解罕见病高额治疗压力。

被保人确诊重疾中症轻症可豁免后续保费,减轻家庭经济负担。

意外导致的首次重疾中症轻症,可额外赔付 50%30%15% 基本保额。

60 岁前因卵圆孔未闭引发约定重疾,可额外赔付 30% 基本保额。

18 岁前因严重肥胖特定合并症接受减重手术,可额外赔付 30% 基本保额。

18 岁前严重继发性脊柱侧弯接受矫正手术,可额外赔付 30% 基本保额。

信美相互是正规相互制保险公司,受银保监会监管,运营稳定性有保障。

这款产品保障责任全面,少儿特定责任丰富,能覆盖孩子成长关键风险。

缴费和保障期选择灵活,预算有限的家庭可选择定期保障降低压力。

希望给孩子长期兜底的家庭,也可以选择终身保障,避免未来投保受限。

产品的额外赔付责任丰富,能在特定场景下为孩子提供更高的保障额度。

轻中症分组赔付设计友好,不同组疾病赔付无间隔期,保障连续性更强。

整体来看,达尔文宝贝计划 12 号是一款适配少儿需求的高性价比重疾险。

它的保障责任全面,缴费方式灵活,能满足不同家庭的保障规划需求。

对于预算有限又想给孩子配置基础保障的家庭,定期版本是不错的选择。

希望一步到位给孩子终身保障的家庭,也可以选择保终身的版本。

二、奶爸总结

这款产品整体靠谱,保障全面灵活,是少儿重疾险里值得考虑的选项。

家长可以根据家庭预算和保障需求,选择合适的保障期和缴费方案。

如果大家挑选保险有什么困难,可以关注:奶爸保公众号 进行1对1咨询,现在关注“奶爸保”公众号,回复“官网”,还可以免费领取价值199元的保障大礼包哦,让您买保险变得更简单。

点赞
116
热门工具
1000+产品评测
您选的保险坑不坑,一目了然
1对1保险方案定制
免费定制专属保险方案
保险知识库
能解答您投保前中后90%的疑问
产品对比
智能对比多款产品优缺点
相关产品
  • {{item.productName}}
    {{item.describe}}
    亮点{{item.review.goodPointNum}}条
    不足{{item.review.deficiencyNum}}条
    {{item.premiumCalc ? (item.premiumCalc.firstYearPremium && item.premiumCalc.firstYearPremium !== 0 ? item.premiumCalc.firstYearPremium + '/年' : '') : '暂无数据'}}
想了解更多?
免费制定专属保险方案
您的信息仅提供预约咨询
所用,不泄露任何第三方
或用于其他用途
今天已有人已预约
称呼
先生
女士
电话号码
验证码
问题类型
您的信息仅供预约咨询所用,不泄露至任何第三方或用于其他用途
关注微信公众号『奶爸保』
扫一扫
公众号二维码弹窗