很多人在给家庭做长期规划时,既想要稳定的保障托底,又希望资产能实现稳健增值。
分红险凭借兼顾保障与收益的特点,成了不少人的选择。
而中意人寿的分红险,一直是市场里口碑不错的热门产品。
今天我们就结合中意人寿两款代表性分红险产品,
聊聊中意分红险的表现,以及背后的中意人寿是否靠谱。
一、中意分红险怎么样?
中意人寿的分红险产品,一直以稳健的收益和全面的保障设计,
受到不少家庭的青睐。
旗下的一生中意福享版终身寿险分红型和中意悠然金生两全保险分红型个养版,
是两款很有代表性的产品。
我们可以从保障设计和收益表现两方面,来看看这两款产品的亮点。
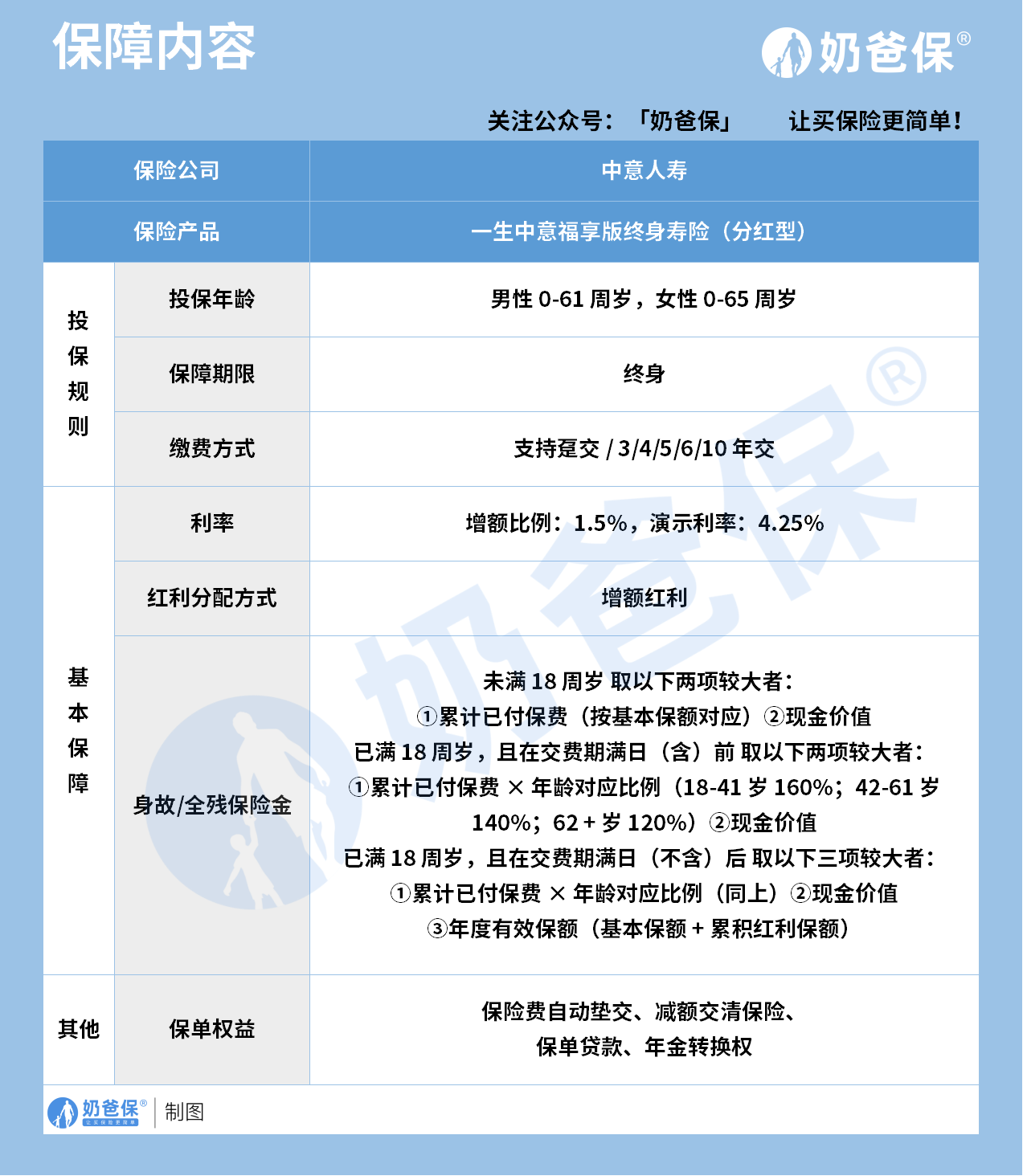
(一、)一生中意福享版终身寿险(分红型)
投保规则方面:
这款产品投保门槛友好,男性0到61周岁、女性0到65周岁均可投保,保障为终身,缴费方式支持趸交或3至10年分期交,适配不同家庭的现金流规划。身故全残保障按年龄和交费阶段分档设计。
红利采用增额红利分配方式,增额比例为1.5%,演示利率为4.25%,红利直接计入保额复利增长。同时自带多项保单权益,包括保险费自动垫交、减额交清、保单贷款与年金转换权,提升了保单的灵活性与实用性。
收益表现方面:
以5岁女性年交10万元、交5年的方案为例,总保费50万元。
在固定收益部分,第30个保单年度,保证总利益为673429元,内部收益率为1.07%。第100个保单年度,保证总利益可达1909836元,内部收益率为1.38%,收益稳健增长。
在含红利的收益表现中,第30个保单年度,总利益突破114万元,达到1140104元,内部收益率接近3%。第100个保单年度,总利益可达到12036896元,内部收益率为3.30%,长期复利效果显著。
这款产品的核心亮点在于保障与收益的双重适配性。
终身保障搭配分档身故责任,既能覆盖家庭责任高峰期的风险,
也能满足后期资产传承的需求。增额红利的复利模式让保额与收益同步增长,
长期持有收益优势明显。
丰富的保单权益则让资金使用更灵活,可应对教育、养老、应急等多种场景,
是一款兼顾保障与长期资产增值的分红型终身寿险。
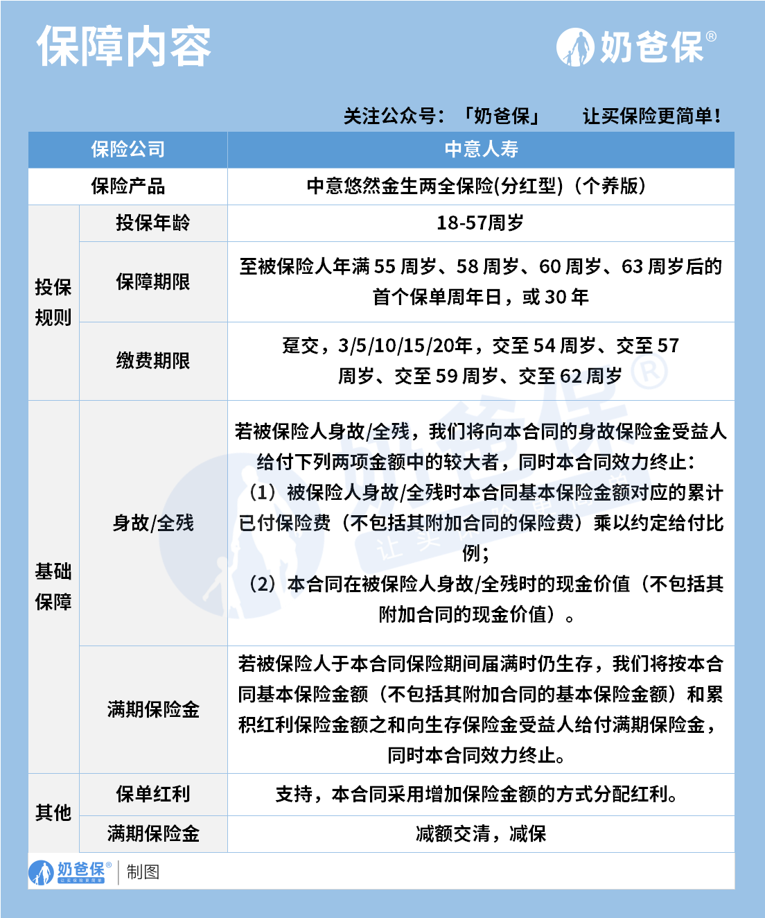
(二)中意悠然金生两全保险(分红型)个养版
投保规则:
这款产品的投保年龄为18至57周岁,保障期可灵活选择至被保人55、58、60、63周岁后的首个保单周年日,或选择30年保障期,适配不同人群的退休规划需求。缴费方式支持趸交或3、5、10、15、20年分期交,也可选择交至54、57、59、62周岁,缴费节奏灵活可控。
基础保障包含身故全残责任与满期保险金责任。身故全残保障取累计已付保费乘以约定比例或现金价值的较大者,为家庭提供基础风险兜底。
满期保险金则在被保人生存至保险期满时,按基本保额与累积红利保额之和给付,可作为养老金一次性领取。红利采用增加保险金额的方式分配,同时支持减额交清与减保,提升了保单的灵活度。
收益表现:
以20岁女性年交2万元、交10年的方案为例,总保费20万元。
在固定收益部分,被保人50岁时,固定总利益为263000元,内部收益率为1.08%,收益随时间稳步增长。
在含红利的收益表现中,收益增长速度明显加快。
被保人50岁时,含红利的总收益为407836元,内部收益率提升至2.82%,
收益表现更优,能为养老规划提供更充足的资金支持。
这款产品的核心亮点在于定向养老规划的适配性。
灵活的保障期与缴费期设计,可精准匹配不同人群的退休年龄与缴费能力。
满期保险金与增额红利的组合,让养老金能随时间复利增长,到期可一次性领取补充养老生活。
同时身故责任的存在,兼顾了生存与身故保障,适合有明确养老储备需求、希望兼顾风险兜底的人群。
二、中意人寿靠谱吗?
很多人在选择分红险时,都会担心保险公司的实力是否靠谱,
毕竟分红险的收益和公司的经营情况息息相关。中意人寿能推出这么优秀的分红险产品,背后离不开自身雄厚的实力托底,我们可以从股东背景偿付能力和分红实现率三个方面来看。
首先是股东背景,中意人寿是国内第一批成立的中外合资寿险公司,由中国石油天然气集团和意大利忠利保险集团共同出资组建。
两家股东都是实力雄厚的世界500强企业,中国石油天然气集团是国内的能源巨头,有着稳定的实力和深厚的行业背景。意大利忠利保险集团是欧洲最大的保险集团之一,有着超过180年的保险经营经验,在全球保险市场都拥有很高的知名度和丰富的管理经验。
这样的双股东背景,给中意人寿的经营提供了很强的稳定性和抗风险能力,不管是国内资源还是国际保险经验,都能为公司的发展提供支持。这也是分红险产品能长期稳定运营的重要基础,能给保单持有人带来更强的信心。

其次是偿付能力,
监管要求保险公司的综合偿付能力充足率不低于100%,
核心偿付能力充足率不低于50%,风险综合评级不低于B级。
中意人寿2025年的偿付能力表现一直十分亮眼,
第一季度综合偿付能力充足率为210.02%,核心偿付能力充足率为166.92%,风险综合评级为AAA。第二季度综合偿付能力充足率为212.24%,核心偿付能力充足率为166.14%,风险综合评级为AAA。
第三季度综合偿付能力充足率为190.65%,核心偿付能力充足率为145.67%,风险综合评级为AAA。第四季度综合偿付能力充足率为185.73%,核心偿付能力充足率为137.55%,风险综合评级为AAA。
所有的指标都远超监管的最低要求,风险综合评级也一直保持在最高的AAA级,说明公司的经营十分稳健,抗风险能力很强。不管是日常的赔付还是分红险的红利给付,中意人寿都有足够的资金支持,不用担心公司的经营问题影响保单权益。
最后是分红实现率,分红险的收益表现,最关键的参考指标就是分红实现率,它反映了保险公司的实际经营情况与演示利率的匹配度。
中意人寿近年来的分红实现率表现一直很稳定,2024年披露的51款产品中,有22款产品的分红实现率超过了100%,平均分红实现率为88.82%,最高的产品分红实现率为133%。
从这三年的分红实现率数据可以看出,中意人寿的投资能力和经营水平都很稳定,分红表现不会出现大幅波动的情况。
虽然分红险的红利是不确定的,但中意人寿多年来稳定的分红实现率,能给分红险的收益提供一个靠谱的支撑。
综合来看,不管是实力雄厚的股东背景,稳健的偿付能力表现,
还是稳定的分红实现率,都能看出中意人寿是一家靠谱的保险公司。
它能为旗下的分红险产品提供足够的实力托底,不用担心公司的经营问题影响保单的保障和收益。
三、奶爸总结
看完了中意分红险的产品表现,和中意人寿的实力情况,
相信大家对开头的两个问题,已经有了清晰的答案。
中意人寿的分红险产品,不管是一生中意福享版,还是悠然金生个养版,
都是市场里很优秀的产品。
它们有着灵活的保障设计和稳健的收益表现,能覆盖不同人群的长期规划需求,
适配教育养老和资产传承等多种场景。
总的来说,中意人寿的分红险,不管是产品本身的表现,
还是背后公司的实力,都十分亮眼,是很靠谱的选择。
如果大家正在考虑给家庭做长期的资产规划,
兼顾保障与收益,中意人寿的分红险值得大家多了解一下。
奶爸也给大家推荐几款目前值得选择的终身寿险产品:
1、一生中意福享版(分红型)
中意人寿经典款——一生中意系列!
虽然保底收益都在1.3%左右,但演示利率是目前少有的4.25%产品。
叠加分红收益后,封闭期只有7年,
10年预期红利IRR达1.8%以上,最高红利IRR有机会超过3.2%,目前5款产品最高。
保单权益丰富、增值服务又多,资金周转更方便。
【适用人群】
能接受较低的确定性,来换取更高的分红预期的朋友。
2、一生中意鑫享版(分红型)
同样也出自中意人寿热门IP,但和福享版优点不一样的是,
鑫享版的保底收益更高一点,演示红利就下调了些。
30岁女性,5年交,年交10万,叠加红利收益,
封闭期只有7年,而持有10年预期IRR就超过1.5%,
最高无限接近3%!
【适用人群】
追求更稳定收益、看重保司综合实力、产品保单权益的朋友。
3、鸿利鑫享3.0(分红型)
陆家嘴国泰人寿出品,和中意人寿一样,有着20多年的分红险运营经验。
保司实力出众,产品也很优秀:
30岁女性,5年交,年交10万,单保证收益最高也超过1.5%,
如果叠加红利收益,最高超过3.1%!
可以说两者都兼得。
【适用人群】
看中保司综合实力,兼顾保底+分红的朋友。
4、悦享盈佳福享版(分红型)
中邮人寿出品,妥妥的大保司系分红险。
且投保门槛超低的,年交5000元起就能买了,普通工薪阶层都能拥有!
30岁女性,5年交,年交10万,
单看保证收益,比鸿利鑫享3.0还略高一点点。
附加红利收益后,封闭期只有6年,
持有10年,预期红利超过1.7%,最高有机会超过3.1%!
【适用人群】
看中大品牌产品、预算不多,兼顾保底+分红收益的朋友。
5、光明至尊乐享版(分红型)
光大永明人寿的爆款系列——光明至尊,一直以来好评都非常不错。
新上的光明至尊乐享版,前期现价增长非常快,
单看保证收益,回本只要8年;叠加分红只要6年。
而且,保证收益是这里面最高的:
30岁女性,5年交,年交10万,最高超过1.6%!
如果叠加红利收益,
保单第10年,预期红利IRR>2%,市场少有,
最高预期红利IRR>3%
【适用人群】
看中前期回本速度快、保证收益高,有养老社区需求朋友。
想要了解产品详细信息的朋友,也可以私聊奶爸~
微信扫一扫
微信扫一扫
关注微信
客服热线
奶爸保

