很多人在选择理财型保险产品时,都会对分红险的靠谱性产生疑问和顾虑。
这类产品常被宣传有额外收益,却又标注分红不确定,让人难以做出判断。
今天我们结合中意人寿一生中意福享版,聊聊分红险的真实情况和特点。
一、保险公司的分红险靠谱吗?一生中意值得买吗?
首先要明确,分红险是受银保监会监管的正规人身保险产品,具备合法资质。
它并非高收益的理财产品,而是带有分红功能的终身寿险,核心是保障功能。
分红险的收益分为两部分,固定部分写入合同条款,受法律保护和约束。
分红部分来自保险公司的可分配盈余,不保证给付,存在一定的不确定性。
很多人对分红险的误解,来自对分红部分的过高期待和缺乏足够了解。
保险公司每年会向客户公布分红业务的经营情况,接受监管部门的严格监督。
但分红的多少,会受到保险公司投资收益和经营成本等多种因素的影响。
选择分红险时,不能只看演示利率高低,更要关注保险公司的经营稳定性。
中意人寿作为中外合资险企,经营情况和偿付能力处于行业合理水平。
但这并不代表分红一定会达到演示水平,实际收益仍需看后续的经营表现。

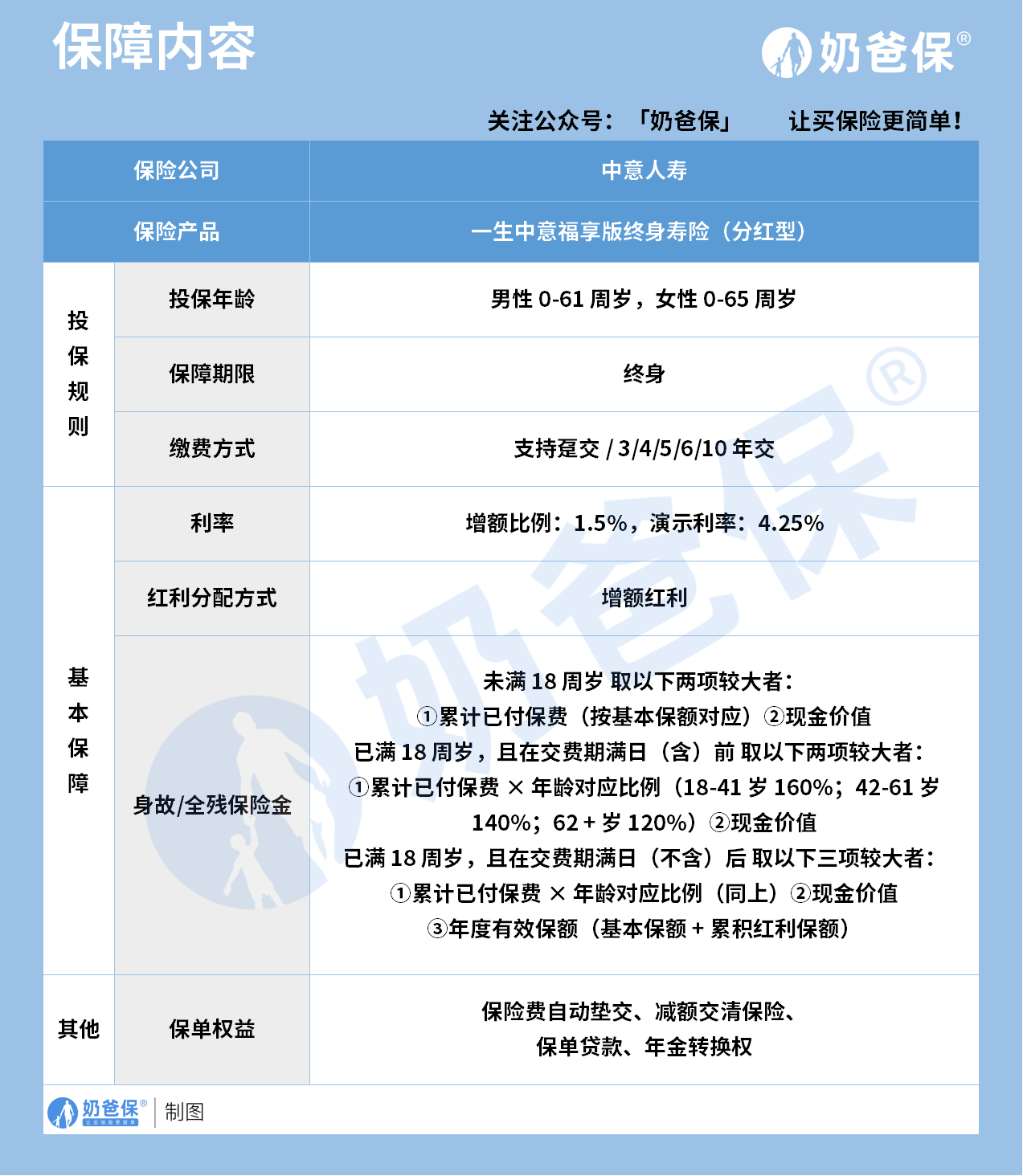
一生中意福享版是中意人寿推出的分红型终身寿险,核心保障为身故和全残。
投保规则方面,男性投保年龄为 0 到 61 周岁,女性放宽至 0 到 65 周岁。
保障期限为终身,缴费方式支持趸交,以及 3 到 10 年交的多种灵活选择。
产品的增额比例为 1.5%,演示利率为 4.25%,属于行业常见的演示水平。
红利分配方式为增额红利,红利会直接增加到保单的基本保额中实现增长。
身故或全残保险金的赔付规则,根据被保人年龄和交费阶段进行划分。
未满 18 周岁时,赔付累计已付保费或现金价值的较大者,保障较为基础。
已满 18 周岁且在交费期满日前,按累计已付保费乘以对应比例进行赔付。
18 到 41 岁的赔付比例为 160%,42 到 61 岁为 140%,比例随年龄有所调整。
62 岁及以上的被保人,赔付比例为 120%,同时对比现金价值取较大值。
交费期满日后,赔付需在三项金额中取较大者,保障力度会有所提升。
年度有效保额为基本保额加上累积红利保额,随时间和红利分配持续增长。
保单权益方面,支持保险费自动垫交,可避免保单因断交而失效的情况。
还提供减额交清保险,适合后续无力缴费但想保留保障的客户选择。
保单贷款功能可按现金价值的一定比例借出资金,满足临时资金周转需求。
年金转换权则允许客户在后期将保单转换为年金,补充养老阶段的现金流。

我们以 20 岁女性年交 20 万交 3 年的方案,来看产品的具体收益表现情况。
投保后的前三年为封闭期,无法查看具体收益,资金灵活性相对较低。
24 岁时,固定部分的总收益为 523855 元,此时含分红收益数据未完全体现。
26 岁时,含分红的演示总收益达到 615970 元,对应的 IRR 为 0.53%。
30 岁时,固定部分总收益为 606564 元,对应的内部收益率 IRR 为 0.12%。
此时含分红的演示总收益为 718111 元,对应的内部收益率 IRR 为 2.02%。
40 岁时,固定部分总收益为 702497 元,对应的内部收益率 IRR 为 0.83%。
含分红的演示总收益为 1003627 元,对应的内部收益率 IRR 为 2.74%。
50 岁时,固定部分总收益为 814280 元,对应的内部收益率 IRR 为 1.06%。
含分红的演示总收益为 1403800 元,对应的内部收益率 IRR 为 2.97%。
60 岁时,固定部分总收益为 944955 元,对应的内部收益率 IRR 为 1.17%。
含分红的演示总收益为 1965805 元,对应的内部收益率 IRR 为 3.09%。
70 岁时,固定部分总收益为 1096622 元,对应的内部收益率 IRR 为 1.24%。
含分红的演示总收益为 2752824 元,对应的内部收益率 IRR 为 3.16%。
80 岁时,固定部分总收益为 1272692 元,对应的内部收益率 IRR 为 1.28%。
含分红的演示总收益为 3855147 元,对应的内部收益率 IRR 为 3.20%。
90 岁时,固定部分总收益为 1476997 元,对应的内部收益率 IRR 为 1.31%。
含分红的演示总收益为 5398731 元,对应的内部收益率 IRR 为 3.23%。
100 岁时,固定部分总收益为 1714154 元,对应的内部收益率 IRR 为 1.34%。
含分红的演示总收益为 7560599 元,对应的内部收益率 IRR 为 3.26%。
105 岁时,固定部分总收益为 1846614 元,对应的内部收益率 IRR 为 1.35%。
含分红的演示总收益为 8947044 元,对应的内部收益率 IRR 为 3.27%。
可以看到,产品的固定部分收益水平,和传统增额终身寿险相比并不突出。
含分红的演示收益更高,但这是基于 4.25% 的中档演示利率计算得出的结果。
实际分红可能高于或低于演示水平,极端情况下甚至可能出现分红为零的情况。
这款产品适合能接受分红不确定性,追求长期保障和潜在收益的人群。
如果更看重确定的收益回报,传统无分红的增额终身寿险可能更符合需求。
产品的现金价值增长速度较慢,前几十年的资金灵活性不算很高。
选择这类产品,需要做好长期持有的准备,避免中途退保造成不必要的损失。
同时要理性看待分红演示收益,不要将其作为必然能拿到的收益结果。
一生中意福享版的优势在于红利带来的潜在增长空间和完善的基础保障功能。
但它的短板也很明显,固定收益部分竞争力不足,分红依赖公司经营状况。
二、奶爸总结
总的来说,分红险本身是靠谱的保险产品,并非市场上流传的骗局。
但它的收益特点决定了,它不适合追求确定收益的保守型投资者。
一生中意福享版作为分红型终身寿险,有自己的优势和特定适用人群。
购买前要明确自身的需求和风险承受能力,理性看待分红的不确定性。
不要被高演示收益吸引,忽略了产品的固定部分和自身的长期规划。
只有结合自身情况和实际需求,才能选到真正适合自己的保险产品。
奶爸也给大家推荐几款目前值得选择的终身寿险产品:
1、一生中意福享版(分红型)
中意人寿经典款——一生中意系列!
虽然保底收益都在1.3%左右,但演示利率是目前少有的4.25%产品。
叠加分红收益后,封闭期只有7年,
10年预期红利IRR达1.8%以上,最高红利IRR有机会超过3.2%,目前5款产品最高。
保单权益丰富、增值服务又多,资金周转更方便。
【适用人群】
能接受较低的确定性,来换取更高的分红预期的朋友。
2、一生中意鑫享版(分红型)
同样也出自中意人寿热门IP,但和福享版优点不一样的是,
鑫享版的保底收益更高一点,演示红利就下调了些。
30岁女性,5年交,年交10万,叠加红利收益,
封闭期只有7年,而持有10年预期IRR就超过1.5%,
最高无限接近3%!
【适用人群】
追求更稳定收益、看重保司综合实力、产品保单权益的朋友。
3、鸿利鑫享3.0(分红型)
陆家嘴国泰人寿出品,和中意人寿一样,有着20多年的分红险运营经验。
保司实力出众,产品也很优秀:
30岁女性,5年交,年交10万,单保证收益最高也超过1.5%,
如果叠加红利收益,最高超过3.1%!
可以说两者都兼得。
【适用人群】
看中保司综合实力,兼顾保底+分红的朋友。
4、悦享盈佳福享版(分红型)
中邮人寿出品,妥妥的大保司系分红险。
且投保门槛超低的,年交5000元起就能买了,普通工薪阶层都能拥有!
30岁女性,5年交,年交10万,
单看保证收益,比鸿利鑫享3.0还略高一点点。
附加红利收益后,封闭期只有6年,
持有10年,预期红利超过1.7%,最高有机会超过3.1%!
【适用人群】
看中大品牌产品、预算不多,兼顾保底+分红收益的朋友。
5、光明至尊乐享版(分红型)
光大永明人寿的爆款系列——光明至尊,一直以来好评都非常不错。
新上的光明至尊乐享版,前期现价增长非常快,
单看保证收益,回本只要8年;叠加分红只要6年。
而且,保证收益是这里面最高的:
30岁女性,5年交,年交10万,最高超过1.6%!
如果叠加红利收益,
保单第10年,预期红利IRR>2%,市场少有,
最高预期红利IRR>3%
【适用人群】
看中前期回本速度快、保证收益高,有养老社区需求朋友。
想要了解产品详细信息的朋友,也可以私聊奶爸~
微信扫一扫
微信扫一扫
关注微信
客服热线
奶爸保

