这位朋友你好,关于超级玛丽16号在哪里买?值得买吗?的问题,奶爸在这里整理了相关内容,希望对你有帮助:
一、超级玛丽16号在哪里买?值得买吗?
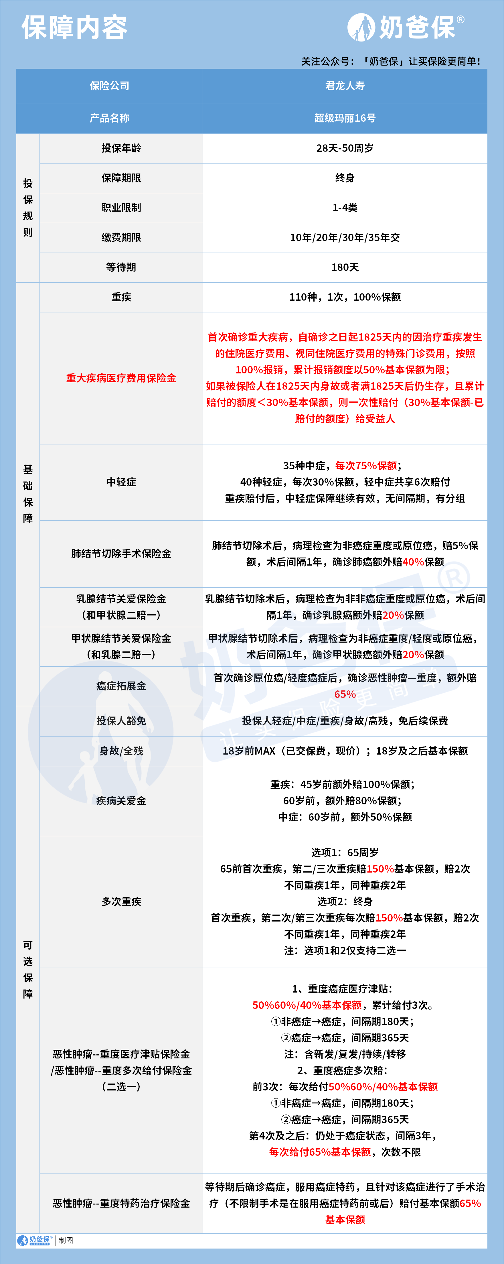
君龙人寿超级玛丽 16 号是近期热度较高的单次赔付重疾险产品,保障全面适配人群广泛。
它的投保年龄覆盖 28 天到 50 周岁,保障期限为终身,职业限制为 1-4 类,缴费方式灵活。
等待期为 180 天,支持最长 35 年缴费,能有效分摊长期保费,减轻投保人的经济压力。
基础保障中,重疾包含 110 种疾病,赔付 1 次,赔付比例为 100% 基本保额,基础保障扎实。
重大疾病医疗费用保险金可报销重疾治疗的住院及特殊门诊费用,累计报销上限为 50% 保额。
中轻症包含 35 种中症和 40 种轻症,中症每次赔 75% 保额,轻症每次赔 30% 保额,赔付比例可观。
中轻症累计可赔付 6 次,重疾赔付后中轻症保障继续有效,无间隔期但存在分组限制。
针对肺结节乳腺结节甲状腺结节患者,产品设置专属关爱金,术后确诊对应癌症可额外赔付。
癌症拓展金可在首次确诊原位癌或轻度癌症后,确诊重度恶性肿瘤时额外赔付 65% 保额。
投保人豁免责任覆盖轻中重疾身故或全残,可免交后续保费,避免家庭缴费中断的风险。
身故或全残保障在被保人 18 岁前赔付已交保费或现金价值的较大值,18 岁后赔付基本保额。
疾病关爱金对重疾和中症设置额外赔付,45 岁前重疾额外赔 100% 保额,杠杆水平较高。
60 岁前重疾额外赔 80% 保额,中症在 60 岁前可额外赔 50% 保额,提升了保障前期的保障力度。
可选保障包含多次重疾责任,可选择保至 65 周岁或终身,不同重疾设置了间隔期限制。
恶性肿瘤重度医疗津贴或多次给付保险金二选一,能提升癌症保障的持续赔付能力。
恶性肿瘤重度特药治疗保险金可在等待期后确诊癌症并手术治疗时赔付 65% 基本保额。
这款产品可通过奶爸保平台咨询投保,奶爸保能提供专业的投保指导和后续服务支持。
二、奶爸总结
综合来看,超级玛丽 16 号保障全面,针对结节人群设置特色责任,额外赔付比例优势明显。
产品缴费方式灵活,可选责任丰富,能满足不同人群的个性化保障需求。
如果预算有限,追求高杠杆和全面保障,这款重疾险值得重点考虑和深入了解。
它的整体保障设计贴合普通家庭需求,尤其是结节人群也能获得不错的保障支持。
投保前建议结合自身健康状况和保障需求,在专业顾问指导下理性选择合适的方案。
如果大家挑选保险有什么困难,可以关注:奶爸保公众号 进行1对1咨询,现在关注“奶爸保”公众号,回复“官网”,还可以免费领取价值199元的保障大礼包哦,让您买保险变得更简单。
超级玛丽16号在哪里买?值得买吗?
这位朋友你好,关于超级玛丽16号在哪里买?值得买吗?的问题,奶爸在这里整理了相关内容,希望对你有帮助:
一、超级玛丽16号在哪里买?值得买吗?
君龙人寿超级玛丽 16 号是近期热度较高的单次赔付重疾险产品,保障全面适配人群广泛。
它的投保年龄覆盖 28 天到 50 周岁,保障期限为终身,职业限制为 1-4 类,缴费方式灵活。
等待期为 180 天,支持最长 35 年缴费,能有效分摊长期保费,减轻投保人的经济压力。
基础保障中,重疾包含 110 种疾病,赔付 1 次,赔付比例为 100% 基本保额,基础保障扎实。
重大疾病医疗费用保险金可报销重疾治疗的住院及特殊门诊费用,累计报销上限为 50% 保额。
中轻症包含 35 种中症和 40 种轻症,中症每次赔 75% 保额,轻症每次赔 30% 保额,赔付比例可观。
中轻症累计可赔付 6 次,重疾赔付后中轻症保障继续有效,无间隔期但存在分组限制。
针对肺结节乳腺结节甲状腺结节患者,产品设置专属关爱金,术后确诊对应癌症可额外赔付。
癌症拓展金可在首次确诊原位癌或轻度癌症后,确诊重度恶性肿瘤时额外赔付 65% 保额。
投保人豁免责任覆盖轻中重疾身故或全残,可免交后续保费,避免家庭缴费中断的风险。
身故或全残保障在被保人 18 岁前赔付已交保费或现金价值的较大值,18 岁后赔付基本保额。
疾病关爱金对重疾和中症设置额外赔付,45 岁前重疾额外赔 100% 保额,杠杆水平较高。
60 岁前重疾额外赔 80% 保额,中症在 60 岁前可额外赔 50% 保额,提升了保障前期的保障力度。
可选保障包含多次重疾责任,可选择保至 65 周岁或终身,不同重疾设置了间隔期限制。
恶性肿瘤重度医疗津贴或多次给付保险金二选一,能提升癌症保障的持续赔付能力。
恶性肿瘤重度特药治疗保险金可在等待期后确诊癌症并手术治疗时赔付 65% 基本保额。
这款产品可通过奶爸保平台咨询投保,奶爸保能提供专业的投保指导和后续服务支持。
二、奶爸总结
综合来看,超级玛丽 16 号保障全面,针对结节人群设置特色责任,额外赔付比例优势明显。
产品缴费方式灵活,可选责任丰富,能满足不同人群的个性化保障需求。
如果预算有限,追求高杠杆和全面保障,这款重疾险值得重点考虑和深入了解。
它的整体保障设计贴合普通家庭需求,尤其是结节人群也能获得不错的保障支持。
投保前建议结合自身健康状况和保障需求,在专业顾问指导下理性选择合适的方案。
如果大家挑选保险有什么困难,可以关注:奶爸保公众号 进行1对1咨询,现在关注“奶爸保”公众号,回复“官网”,还可以免费领取价值199元的保障大礼包哦,让您买保险变得更简单。
-
寿险和重疾险的区别是什么?哪些产品值得买?
2026-04-13 15:16:30
-
重疾险和百万医疗险哪个更重要?哪些产品值得买?
2026-04-13 15:01:45
-
健康险到底有没有必要买?30岁左右买哪种划算?
2026-04-11 15:06:29
-
2026分红险、年金险又要调整,好产品只有这几款了!
2026-04-11 11:22:31
-
2026值得买的重疾险,测评了上百款,推荐这几款!
2026-04-09 17:38:20
查看更多所用,不泄露任何第三方
或用于其他用途