这位朋友你好,关于大黄蜂16号在哪里买?下架了吗?的问题,奶爸在这里整理了相关内容,希望对你有帮助:
一、大黄蜂16号在哪里买?下架了吗?
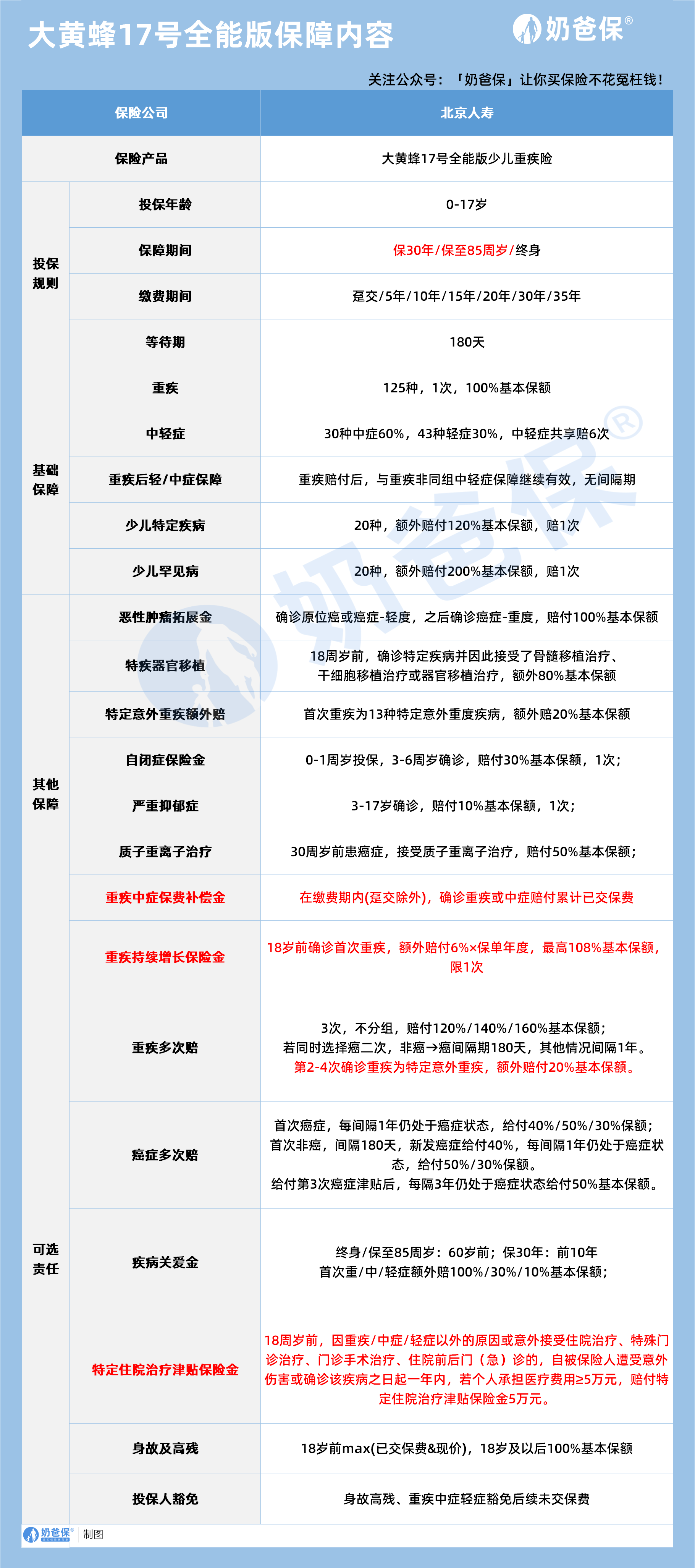
大黄蜂 16 号已经正式下架,目前北京人寿推出的大黄蜂 17 号全能版是它的升级替代产品。
这款少儿重疾险投保年龄覆盖 0 至 17 周岁,保障期间可选保 30 年或至 85 周岁或终身。
缴费方式支持趸交至 35 年交的多种选择,等待期为 180 天,能适配不同家庭的预算规划。
基础保障中,重疾包含 125 种疾病,赔付 1 次,赔付比例为 100% 基本保额,核心保障扎实。
中轻症包含 30 种中症和 43 种轻症,中症每次赔 60% 保额,轻症每次赔 30% 保额,共可赔 6 次。
重疾赔付后非同组的中轻症保障继续有效,无间隔期,保障延续性较好,减少断层风险。
少儿特定疾病包含 20 种,确诊后额外赔付 120% 基本保额,少儿罕见病 20 种额外赔 200% 保额。
恶性肿瘤拓展金支持原位癌或轻度癌症确诊后,后续确诊重度癌症赔付 100% 基本保额。
18 周岁前接受特定器官移植治疗,可额外赔付 80% 基本保额,覆盖高风险治疗场景。
首次重疾为 13 种特定意外重度疾病,可额外赔付 20% 基本保额,强化意外相关重疾保障。
针对自闭症和严重抑郁症设置专属保险金,按对应条件分别赔付 30% 和 10% 基本保额。
30 周岁前患癌症接受质子重离子治疗,可赔付 50% 基本保额,覆盖先进治疗方式费用。
缴费期内确诊重疾或中症,可赔付累计已交保费作为补偿,缓解家庭缴费压力。
18 岁前确诊首次重疾,可额外赔付 6% 乘以保单年度,最高可额外赔付 108% 基本保额。
可选责任包含重疾多次赔,可赔 3 次,不同重疾间隔期 1 年,非癌到癌间隔 180 天。
癌症多次赔支持首次癌症后按年赔付津贴,新发癌症也可获得对应比例的保额赔付。
疾病关爱金可在保至 85 岁或终身时,60 岁前首次重疾额外赔 100% 保额,提升前期保障力度。
特定住院治疗津贴保险金可在 18 周岁前,满足条件时赔付 5 万元,补充住院相关费用。
身故及高残保障在 18 岁前赔付已交保费或现金价值的较大值,18 岁后赔付 100% 基本保额。
投保人豁免责任覆盖身故高残重疾中轻症,可免交后续保费,避免家庭缴费中断风险。
二、奶爸总结
这款产品可通过奶爸保平台咨询投保,奶爸保能提供专业的投保指导和后续服务支持。
大黄蜂 17 号全能版在少儿特定保障和癌症保障上全面升级,适配少儿成长阶段的保障需求。
缴费方式灵活可选,保障责任丰富全面,能满足不同家庭对保障期限和预算的个性化需求。
如果正在为孩子配置重疾险,这款产品的特色保障和可选责任,值得重点关注和了解。
投保前建议结合孩子的健康状况和家庭预算,在专业顾问的指导下选择合适的保障方案。
如果大家挑选保险有什么困难,可以关注:奶爸保公众号 进行1对1咨询,现在关注“奶爸保”公众号,回复“官网”,还可以免费领取价值199元的保障大礼包哦,让您买保险变得更简单。
大黄蜂16号在哪里买?下架了吗?
这位朋友你好,关于大黄蜂16号在哪里买?下架了吗?的问题,奶爸在这里整理了相关内容,希望对你有帮助:
一、大黄蜂16号在哪里买?下架了吗?
大黄蜂 16 号已经正式下架,目前北京人寿推出的大黄蜂 17 号全能版是它的升级替代产品。
这款少儿重疾险投保年龄覆盖 0 至 17 周岁,保障期间可选保 30 年或至 85 周岁或终身。
缴费方式支持趸交至 35 年交的多种选择,等待期为 180 天,能适配不同家庭的预算规划。
基础保障中,重疾包含 125 种疾病,赔付 1 次,赔付比例为 100% 基本保额,核心保障扎实。
中轻症包含 30 种中症和 43 种轻症,中症每次赔 60% 保额,轻症每次赔 30% 保额,共可赔 6 次。
重疾赔付后非同组的中轻症保障继续有效,无间隔期,保障延续性较好,减少断层风险。
少儿特定疾病包含 20 种,确诊后额外赔付 120% 基本保额,少儿罕见病 20 种额外赔 200% 保额。
恶性肿瘤拓展金支持原位癌或轻度癌症确诊后,后续确诊重度癌症赔付 100% 基本保额。
18 周岁前接受特定器官移植治疗,可额外赔付 80% 基本保额,覆盖高风险治疗场景。
首次重疾为 13 种特定意外重度疾病,可额外赔付 20% 基本保额,强化意外相关重疾保障。
针对自闭症和严重抑郁症设置专属保险金,按对应条件分别赔付 30% 和 10% 基本保额。
30 周岁前患癌症接受质子重离子治疗,可赔付 50% 基本保额,覆盖先进治疗方式费用。
缴费期内确诊重疾或中症,可赔付累计已交保费作为补偿,缓解家庭缴费压力。
18 岁前确诊首次重疾,可额外赔付 6% 乘以保单年度,最高可额外赔付 108% 基本保额。
可选责任包含重疾多次赔,可赔 3 次,不同重疾间隔期 1 年,非癌到癌间隔 180 天。
癌症多次赔支持首次癌症后按年赔付津贴,新发癌症也可获得对应比例的保额赔付。
疾病关爱金可在保至 85 岁或终身时,60 岁前首次重疾额外赔 100% 保额,提升前期保障力度。
特定住院治疗津贴保险金可在 18 周岁前,满足条件时赔付 5 万元,补充住院相关费用。
身故及高残保障在 18 岁前赔付已交保费或现金价值的较大值,18 岁后赔付 100% 基本保额。
投保人豁免责任覆盖身故高残重疾中轻症,可免交后续保费,避免家庭缴费中断风险。
二、奶爸总结
这款产品可通过奶爸保平台咨询投保,奶爸保能提供专业的投保指导和后续服务支持。
大黄蜂 17 号全能版在少儿特定保障和癌症保障上全面升级,适配少儿成长阶段的保障需求。
缴费方式灵活可选,保障责任丰富全面,能满足不同家庭对保障期限和预算的个性化需求。
如果正在为孩子配置重疾险,这款产品的特色保障和可选责任,值得重点关注和了解。
投保前建议结合孩子的健康状况和家庭预算,在专业顾问的指导下选择合适的保障方案。
如果大家挑选保险有什么困难,可以关注:奶爸保公众号 进行1对1咨询,现在关注“奶爸保”公众号,回复“官网”,还可以免费领取价值199元的保障大礼包哦,让您买保险变得更简单。
-
3款大黄蜂重疾险买哪个好?其中1款5月22日停售!
2026-05-13 17:08:05
-
最新预定利率研究值1.93%,首次回升!保险会不会降价?
2026-05-09 17:27:30
-
母亲节 | 不同年龄的妈妈,保险怎么买?这样配最划算!
2026-05-09 16:44:36
-
重疾险还在继续调整下架,这些热门产品投保要抓紧了
2026-05-05 14:58:56
-
6款热门少儿重疾险对比,孩子保障这样选不花冤枉钱
2026-04-27 14:45:57
查看更多所用,不泄露任何第三方
或用于其他用途