近期不少用户都在关注中意人寿一生中意福享版这款分红型终身寿险产品。
这款产品目前尚未正式下架,但市场可投的额度已经处于比较紧张的状态。
作为一款主打增额红利的终身寿险,它的保障和收益表现一直是用户关注的重点。
接下来我们就从保障责任收益表现和适配人群三个方面做详细的解析。
一、中意人寿一生中意福享版要下架吗?哪些人适合买?

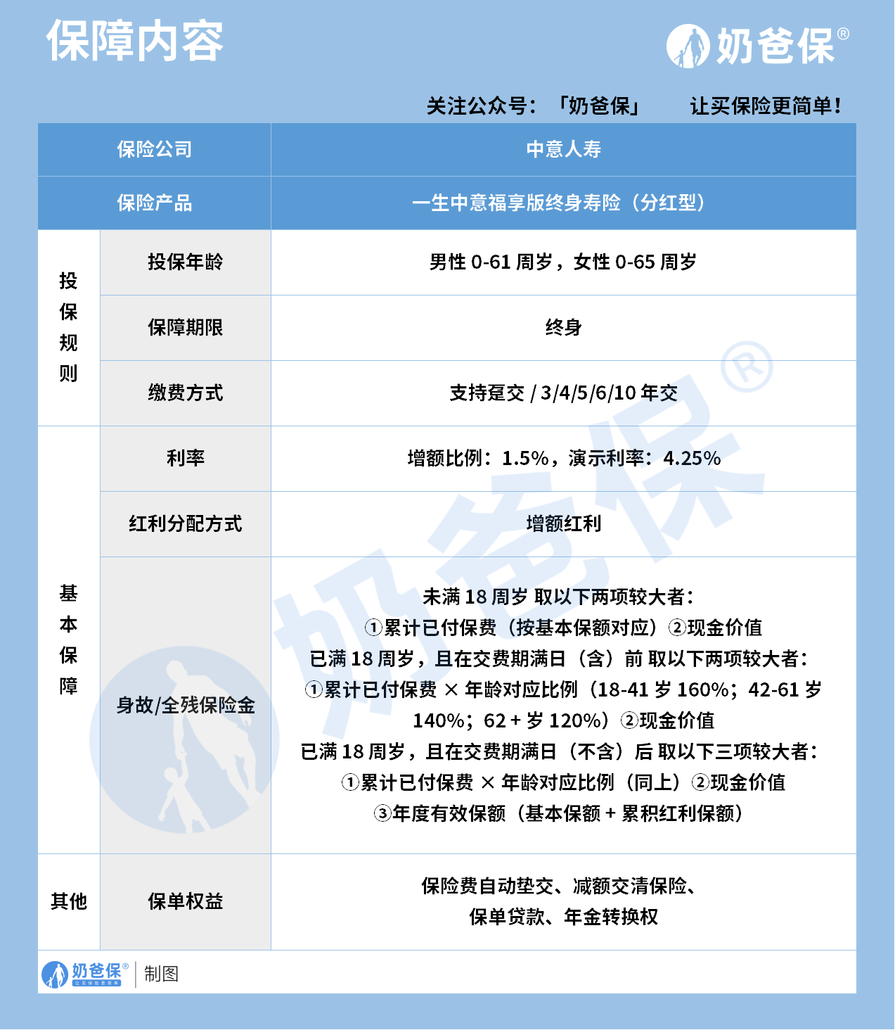
先来看产品的基础投保规则,投保年龄男性为 0 到 61 周岁,女性为 0 到 65 周岁。
保障期限为终身,缴费方式支持一次性趸交,也支持 3 到 10 年的分期缴费方式。
红利分配方式为增额红利,产品的增额比例为 1.5%,演示利率设定为 4.25%。
身故和全残保险金的赔付规则,根据被保人的年龄和交费状态有不同的约定。
未满 18 周岁的被保人,赔付累计已付保费和现金价值中金额较大的一项。
已满 18 周岁且交费期仍在进行的,按累计已付保费对应比例和现金价值较大项赔付。
不同年龄段的赔付比例存在差异,18 到 41 岁为 160%,42 到 61 岁为 140%,62 岁以上为 120%。
交费期满后的被保人,赔付规则在两项基础上增加年度有效保额的选项。
年度有效保额为基本保额加上累积红利保额,三者取金额较大的一项进行赔付。
保单权益方面,产品支持保险费自动垫交减额交清和保单贷款等实用功能。
同时产品还提供年金转换权,后续可以根据自身需求将保单转换为年金领取。
这些保单权益可以帮助用户在不同的人生阶段灵活调整资金的使用方式。
我们以 20 岁女性年交 20 万交 3 年的投保方案为例来看产品的具体收益表现。
交费完成后从 24 岁开始,产品的现金价值开始逐步体现,24 岁固定收益为 523855 元。
到 25 岁时,固定部分的现金价值增长至 542066 元,实现了稳定的增长。
26 岁固定收益为 560906 元,含分红的收益在此时达到 615970 元,含分红 IRR 为 0.53%。
27 岁固定收益为 580429 元,含分红收益为 649500 元,对应的含分红 IRR 为 1.33%。
28 岁固定收益为 589036 元,含分红收益为 671637 元,对应的含分红 IRR 为 1.62%。
29 岁固定收益为 597747 元,含分红收益为 694498 元,对应的含分红 IRR 为 1.84%。
到 30 岁时,固定部分的现金价值达到 606564 元,对应的固定 IRR 为 0.12%。
30 岁含分红的总收益达到 718111 元,此时对应的含分红 IRR 为 2.02%。
随着被保人年龄的增长,固定部分的现金价值会持续稳定地增长。
到 40 岁时,固定收益为 702497 元,含分红的总收益突破百万,达到 1003627 元。
50 岁时,固定收益为 814280 元,含分红的总收益达到 1403800 元,含分红 IRR 为 2.97%。
60 岁时,固定收益为 944955 元,含分红的总收益达到 1965805 元,含分红 IRR 为 3.09%。
70 岁时,固定收益为 1096622 元,含分红的总收益达到 2752824 元,含分红 IRR 为 3.16%。
80 岁时,固定收益为 1272692 元,含分红的总收益达到 3855147 元,含分红 IRR 为 3.20%。
90 岁时,固定收益为 1476997 元,含分红的总收益达到 5398731 元,含分红 IRR 为 3.23%。
100 岁时,固定收益为 1714154 元,含分红的总收益达到 7560599 元,含分红 IRR 为 3.26%。
到 105 岁时,固定收益为 1846614 元,含分红的总收益达到 8947044 元,含分红 IRR 为 3.27%。
需要注意的是,分红部分的收益是不确定的,实际收益以保险公司的经营情况为准。
固定部分的现金价值写入保险合同,是用户可以确定拿到的收益部分。
分红部分的收益会受到保险公司分红业务经营成果的影响,存在一定的波动。
演示利率下的收益仅为参考,不代表产品未来的实际收益水平。
二、哪些人群适合配置一生中意福享版这款产品?
首先是有长期资产规划和财富传承需求的人群,这款产品可以实现终身的资产增值。
通过增额红利的方式让保额和现金价值持续增长,适合做跨代的财富传递安排。
其次是有闲置资金想要做稳健长期储蓄的人群,产品的固定部分收益写入合同。
同时有机会通过分红获得更高的收益,适合对资金短期流动性要求不高的用户。
第三是希望兼顾保障和收益的人群,终身寿险的身故保障可以覆盖用户终身的风险。
同时现金价值的稳定增长也能为养老或者其他长期资金需求提供灵活的取用渠道。
对于有养老补充需求的用户来说,后续也可以通过年金转换权将保单转为年金领取。
需要注意的是,这款产品的收益表现更适合长期持有,短期退保可能会产生一定的损失。
而且分红收益存在不确定性,不适合追求绝对固定收益的保守型用户配置。
另外,产品目前市场可投额度紧张,想要配置的用户需要提前做好规划。
投保前要结合自身的经济情况和长期资金规划,不要盲目跟风进行配置。
同时,用户也要了解产品的分红实现率情况,理性看待分红带来的收益增长。
三、奶爸总结
一生中意福享版是一款兼顾保障和分红收益的终身寿险产品。
它的保障规则清晰,保单权益丰富,固定收益稳定,分红收益有一定的增长空间。
不过分红收益存在不确定性,产品目前额度紧张,投保前要做好全面的了解和规划。
这款产品更适合有长期资产规划和财富传承需求,且能接受分红波动的人群配置。
投保时要根据自身的资金情况和长期目标,合理选择缴费方式和投保额度。
如果对产品还有疑问,可以进一步了解产品的条款细节和分红实现率等相关信息。
配置保险产品时,要以自身的保障需求和财务状况为核心,理性做出投保决策。
奶爸也给大家推荐几款目前值得选择的终身寿险产品:
1、一生中意福享版(分红型)
中意人寿经典款——一生中意系列!
虽然保底收益都在1.3%左右,但演示利率是目前少有的4.25%产品。
叠加分红收益后,封闭期只有7年,
10年预期红利IRR达1.8%以上,最高红利IRR有机会超过3.2%,目前5款产品最高。
保单权益丰富、增值服务又多,资金周转更方便。
【适用人群】
能接受较低的确定性,来换取更高的分红预期的朋友。
2、一生中意鑫享版(分红型)
同样也出自中意人寿热门IP,但和福享版优点不一样的是,
鑫享版的保底收益更高一点,演示红利就下调了些。
30岁女性,5年交,年交10万,叠加红利收益,
封闭期只有7年,而持有10年预期IRR就超过1.5%,
最高无限接近3%!
【适用人群】
追求更稳定收益、看重保司综合实力、产品保单权益的朋友。
3、鸿利鑫享3.0(分红型)
陆家嘴国泰人寿出品,和中意人寿一样,有着20多年的分红险运营经验。
保司实力出众,产品也很优秀:
30岁女性,5年交,年交10万,单保证收益最高也超过1.5%,
如果叠加红利收益,最高超过3.1%!
可以说两者都兼得。
【适用人群】
看中保司综合实力,兼顾保底+分红的朋友。
4、悦享盈佳福享版(分红型)
中邮人寿出品,妥妥的大保司系分红险。
且投保门槛超低的,年交5000元起就能买了,普通工薪阶层都能拥有!
30岁女性,5年交,年交10万,
单看保证收益,比鸿利鑫享3.0还略高一点点。
附加红利收益后,封闭期只有6年,
持有10年,预期红利超过1.7%,最高有机会超过3.1%!
【适用人群】
看中大品牌产品、预算不多,兼顾保底+分红收益的朋友。
5、光明至尊乐享版(分红型)
光大永明人寿的爆款系列——光明至尊,一直以来好评都非常不错。
新上的光明至尊乐享版,前期现价增长非常快,
单看保证收益,回本只要8年;叠加分红只要6年。
而且,保证收益是这里面最高的:
30岁女性,5年交,年交10万,最高超过1.6%!
如果叠加红利收益,
保单第10年,预期红利IRR>2%,市场少有,
最高预期红利IRR>3%
【适用人群】
看中前期回本速度快、保证收益高,有养老社区需求朋友。
想要了解产品详细信息的朋友,也可以私聊奶爸~
微信扫一扫
微信扫一扫
关注微信
客服热线
奶爸保

