储蓄型人寿保险兼具保障与储蓄属性,是家庭财富规划的重要选项。
其可靠性核心取决于保险公司实力、产品条款与监管机制,
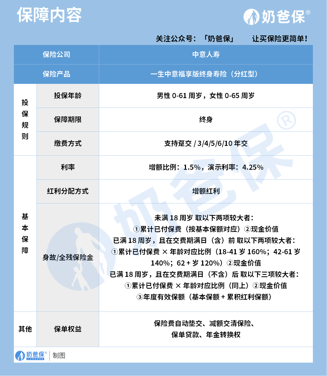
奶爸以中意人寿的一生中意福享版终身寿险(分红型)为例,给大家解读:
一、人寿保险储蓄型保险可靠吗?哪款值得买?
储蓄型人寿保险的可靠性建立在多重安全保障机制之上,核心可从三方面理解。
首先是监管与法律兜底。
国内寿险行业受银保监会严格监管,保险公司需满足充足的偿付能力要求,同时有保险保障基金作为风险缓冲,能有效保障保单权益兑现。
其次是保险公司实力支撑。
中意人寿由中国石油与意大利忠利保险集团合资成立,双方均为世界五百强企业,股东背景雄厚,经营稳定性强。
最后是产品条款确定性。
储蓄型产品的保证利益均明确写进合同,不受市场利率波动影响,这是保障权益的核心基础,能为投保人提供稳定的收益预期。

这款产品的保障与投保设计兼顾实用性与灵活性,适配不同家庭需求。
投保规则覆盖范围广,男性投保年龄为 0-61 周岁,女性为 0-65 周岁,覆盖少儿至中老年群体。
缴费方式灵活,支持趸交、3 年、4 年、5 年、6 年、10 年交,投保人可根据自身现金流选择适配方案。
起投门槛低,最低 1 万元起投,普通家庭也能轻松参与,适配不同收入水平的财富规划需求。
保障责任设计全面,身故 / 全残保险金赔付规则清晰。
未满 18 周岁赔付累计已付保费与现金价值的较大者,18 周岁后分阶段判定赔付标准,兼顾不同人生阶段的风险保障。
产品采用增额红利分配方式,红利直接增加基本保额,实现保额与现金价值的双重复利增长,让保障与财富同步提升。
保单权益丰富,包含保费自动垫交、减额交清、保单贷款、年金转换权等功能,满足投保人不同阶段的资金周转与规划需求。
收益是储蓄型产品的核心价值,这款产品的收益分为保证与分红两部分,表现亮眼。
保证收益部分,预定利率为 1.5%,这部分权益写入合同,100% 确定。
以 40 岁女性年交 10 万、交 5 年为例,第 10 年保证 IRR 为 0.12%,第 30 年提升至 1.02%,第 65 年达 1.29%,为财富提供稳健的底层保障。
分红收益部分,演示利率达 4.25%,处于当前市场第一梯队,长期持有收益潜力可观。
同样投保条件下,第 10 年含分红 IRR 为 1.85%,第 30 年达 2.94%,第 60 年升至 3.19%,第 65 年达到 3.21%,长期持有下收益持续攀升。
从回本速度看,叠加分红后第 4-7 年总现价即可超过已交保费,仅看保证部分回本需 8-11 年,适合长期资金规划。
产品适配人群明确,适合有长期闲置资金、建议持有 10 年以上的家庭,用于养老储备、子女教育金规划或财富传承。
同时适合追求稳健增值、愿意以保底收益换取更高分红潜力的投保人,以及看重保险公司实力与分红稳定性的人群。
不适合短期内有资金需求、追求短期高收益或风险承受能力极低的群体,需提前做好资金规划,避免提前退保造成损失。
二、奶爸总结
储蓄型人寿保险整体可靠,核心在于选择实力强劲的保险公司与条款清晰的产品。
中意人寿一生中意福享版凭借央企与百年外资股东的双重支撑、扎实的偿付能力与优秀的分红实现率记录,成为储蓄型寿险的优质之选。
其保证收益锁定财富安全,高演示分红带来长期增值潜力,丰富的权益与灵活的投保规则适配多元需求。
对于有长期财富规划的家庭而言,这款产品既能提供终身风险保障,又能实现财富稳健增值,是家庭资产配置的可靠选择,建议有需求的投保人提前把握配置机会,做好长远的家庭财务规划。
奶爸也给大家推荐几款目前值得选择的终身寿险产品:
1、一生中意福享版(分红型)
中意人寿经典款——一生中意系列!
虽然保底收益都在1.3%左右,但演示利率是目前少有的4.25%产品。
叠加分红收益后,封闭期只有7年,
10年预期红利IRR达1.8%以上,最高红利IRR有机会超过3.2%,目前5款产品最高。
保单权益丰富、增值服务又多,资金周转更方便。
【适用人群】
能接受较低的确定性,来换取更高的分红预期的朋友。
2、一生中意鑫享版(分红型)
同样也出自中意人寿热门IP,但和福享版优点不一样的是,
鑫享版的保底收益更高一点,演示红利就下调了些。
30岁女性,5年交,年交10万,叠加红利收益,
封闭期只有7年,而持有10年预期IRR就超过1.5%,
最高无限接近3%!
【适用人群】
追求更稳定收益、看重保司综合实力、产品保单权益的朋友。
3、鸿利鑫享3.0(分红型)
陆家嘴国泰人寿出品,和中意人寿一样,有着20多年的分红险运营经验。
保司实力出众,产品也很优秀:
30岁女性,5年交,年交10万,单保证收益最高也超过1.5%,
如果叠加红利收益,最高超过3.1%!
可以说两者都兼得。
【适用人群】
看中保司综合实力,兼顾保底+分红的朋友。
4、悦享盈佳福享版(分红型)
中邮人寿出品,妥妥的大保司系分红险。
且投保门槛超低的,年交5000元起就能买了,普通工薪阶层都能拥有!
30岁女性,5年交,年交10万,
单看保证收益,比鸿利鑫享3.0还略高一点点。
附加红利收益后,封闭期只有6年,
持有10年,预期红利超过1.7%,最高有机会超过3.1%!
【适用人群】
看中大品牌产品、预算不多,兼顾保底+分红收益的朋友。
5、光明至尊乐享版(分红型)
光大永明人寿的爆款系列——光明至尊,一直以来好评都非常不错。
新上的光明至尊乐享版,前期现价增长非常快,
单看保证收益,回本只要8年;叠加分红只要6年。
而且,保证收益是这里面最高的:
30岁女性,5年交,年交10万,最高超过1.6%!
如果叠加红利收益,
保单第10年,预期红利IRR>2%,市场少有,
最高预期红利IRR>3%
【适用人群】
看中前期回本速度快、保证收益高,有养老社区需求朋友。
想要了解产品详细信息的朋友,也可以私聊奶爸~
微信扫一扫
微信扫一扫
关注微信
客服热线
奶爸保


