这位朋友你好,关于招商仁和爱无忧2.0重疾险怎么样?,怎么买的问题,奶爸在这里整理了相关内容,希望对你有帮助:
一、招商仁和爱无忧2.0重疾险怎么样?
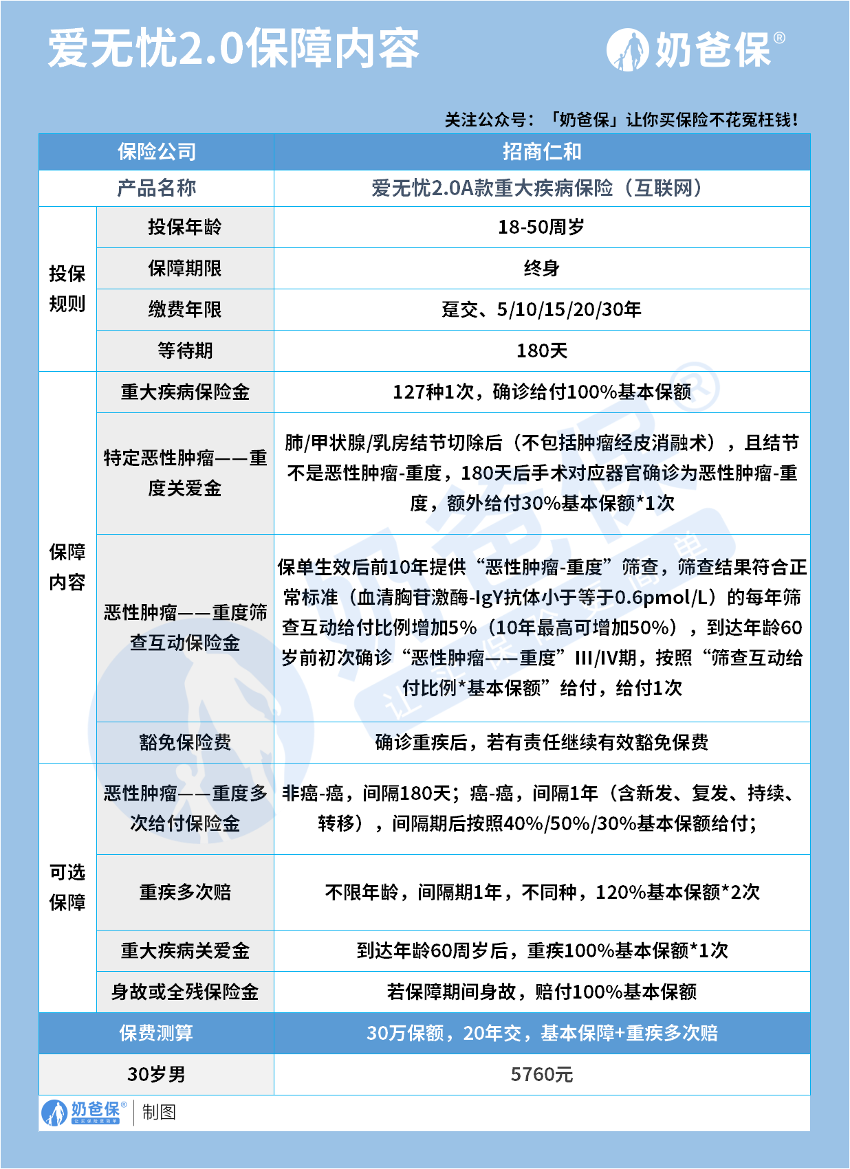
招商仁和爱无忧 2.0A 款重疾险是一款互联网可投的终身重疾险,投保年龄覆盖 18 到 50 周岁。
它的保障期限为终身,缴费方式灵活,支持趸交或分 5 至 30 年多种方式缴纳保费。
等待期设置为 180 天,比市面上多数重疾险的 90 天等待期稍长,这点需要留意。
基础重疾保障包含 127 种重大疾病,确诊后一次性给付 100% 基本保额。
它还包含特定恶性肿瘤重度关爱金,针对特定器官结节术后确诊癌额外赔付 30% 保额。
恶性肿瘤重度筛查互动保险金是它的特色保障,前 10 年筛查达标可提升赔付比例。
这个保障最高可增加 50% 的赔付比例,60 岁前确诊相关癌症按提升后的比例赔付。
确诊重疾后可豁免后续未交保费,保单的保障责任会继续有效,减轻家庭经济压力。
可选保障部分包含恶性肿瘤重度多次赔付责任,非癌转癌间隔 180 天即可赔付。
癌症新发复发转移等情况间隔 1 年可赔付,分别按 40%、50%、30% 的基本保额给付。
也可以附加重疾多次赔责任,不限年龄间隔 1 年,不同种重疾可额外赔付两次。
每次赔付比例为 120% 基本保额,能为多次患重疾的情况提供充足的保障支持。
还能选择附加重大疾病关爱金,60 岁后首次确诊重疾可再获得 100% 基本保额的赔付。
身故或全残保障也可附加,保障期间内身故可赔付 100% 基本保额,覆盖身故风险。
以 30 岁男性投保 30 万保额,20 年交,附加基础保障和重疾多次赔为例。
这款产品的年交保费为 5760 元,保费水平处于中等区间,适合预算适中的家庭配置。
二、奶爸总结
爱无忧 2.0 的核心优势在于恶性肿瘤相关保障设计丰富且有特色。
筛查互动责任能鼓励用户定期体检,同时提升癌症赔付的保障力度,实用性较强。
可选保障灵活多样,用户可根据自身的保障需求和预算情况自由搭配责任。
不过需要注意的是,它的 180 天等待期略长,投保时需要结合自身健康状况综合考量。
如果更看重恶性肿瘤保障和灵活可选责任,这款产品可以作为重疾险配置的参考选项。
如果大家挑选保险有什么困难,可以关注:奶爸保公众号 进行1对1咨询,现在关注“奶爸保”公众号,回复“官网”,还可以免费领取价值199元的保障大礼包哦,让您买保险变得更简单。
招商仁和爱无忧2.0重疾险怎么样?
这位朋友你好,关于招商仁和爱无忧2.0重疾险怎么样?,怎么买的问题,奶爸在这里整理了相关内容,希望对你有帮助:
一、招商仁和爱无忧2.0重疾险怎么样?
招商仁和爱无忧 2.0A 款重疾险是一款互联网可投的终身重疾险,投保年龄覆盖 18 到 50 周岁。
它的保障期限为终身,缴费方式灵活,支持趸交或分 5 至 30 年多种方式缴纳保费。
等待期设置为 180 天,比市面上多数重疾险的 90 天等待期稍长,这点需要留意。
基础重疾保障包含 127 种重大疾病,确诊后一次性给付 100% 基本保额。
它还包含特定恶性肿瘤重度关爱金,针对特定器官结节术后确诊癌额外赔付 30% 保额。
恶性肿瘤重度筛查互动保险金是它的特色保障,前 10 年筛查达标可提升赔付比例。
这个保障最高可增加 50% 的赔付比例,60 岁前确诊相关癌症按提升后的比例赔付。
确诊重疾后可豁免后续未交保费,保单的保障责任会继续有效,减轻家庭经济压力。
可选保障部分包含恶性肿瘤重度多次赔付责任,非癌转癌间隔 180 天即可赔付。
癌症新发复发转移等情况间隔 1 年可赔付,分别按 40%、50%、30% 的基本保额给付。
也可以附加重疾多次赔责任,不限年龄间隔 1 年,不同种重疾可额外赔付两次。
每次赔付比例为 120% 基本保额,能为多次患重疾的情况提供充足的保障支持。
还能选择附加重大疾病关爱金,60 岁后首次确诊重疾可再获得 100% 基本保额的赔付。
身故或全残保障也可附加,保障期间内身故可赔付 100% 基本保额,覆盖身故风险。
以 30 岁男性投保 30 万保额,20 年交,附加基础保障和重疾多次赔为例。
这款产品的年交保费为 5760 元,保费水平处于中等区间,适合预算适中的家庭配置。
二、奶爸总结
爱无忧 2.0 的核心优势在于恶性肿瘤相关保障设计丰富且有特色。
筛查互动责任能鼓励用户定期体检,同时提升癌症赔付的保障力度,实用性较强。
可选保障灵活多样,用户可根据自身的保障需求和预算情况自由搭配责任。
不过需要注意的是,它的 180 天等待期略长,投保时需要结合自身健康状况综合考量。
如果更看重恶性肿瘤保障和灵活可选责任,这款产品可以作为重疾险配置的参考选项。
如果大家挑选保险有什么困难,可以关注:奶爸保公众号 进行1对1咨询,现在关注“奶爸保”公众号,回复“官网”,还可以免费领取价值199元的保障大礼包哦,让您买保险变得更简单。
-
中意分红险怎么样?中意人寿靠谱吗?
2026-04-22 15:18:49
-
中意人寿行业首创“约定减保”,增额寿也能自动领钱
2026-04-22 15:16:45
-
中邮悦享盈佳福享版对比一生中意福享版,该怎么选?
2026-04-20 14:52:39
-
保险公司的分红险靠谱吗?一生中意值得买吗?
2026-04-20 12:01:10
-
健康险和重疾险的区别是什么?哪些健康险值得买?
2026-04-20 11:59:23
查看更多所用,不泄露任何第三方
或用于其他用途