这位朋友你好,关于妈咪保贝哪吒守护少儿重疾险怎么样?的问题,奶爸在这里整理了相关内容,希望对你有帮助:
一、妈咪保贝哪吒守护少儿重疾险怎么样?
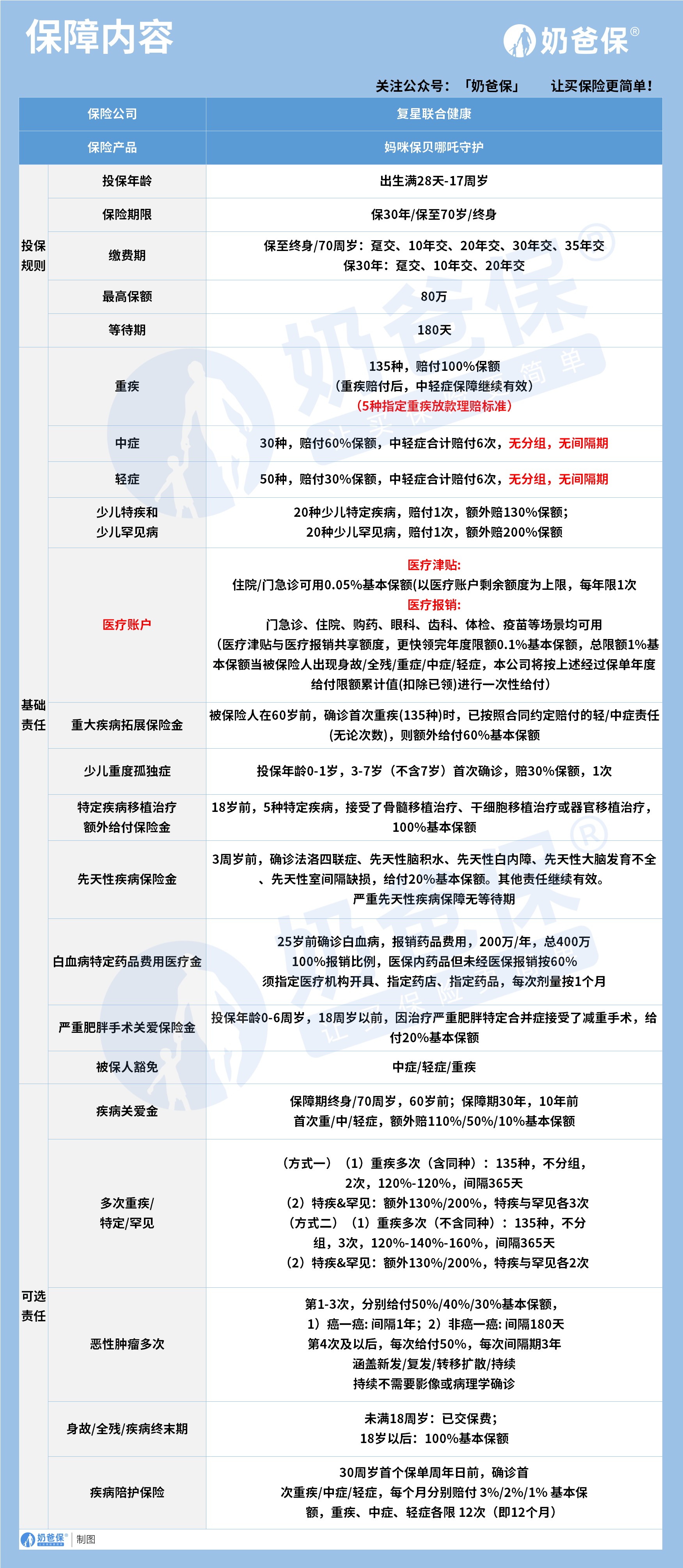
妈咪保贝哪吒守护是复星联合健康推出的少儿专属重疾险产品。
它的投保年龄覆盖出生满 28 天到 17 周岁,适配不同成长阶段的孩子。
保险期限可选保 30 年,也能选保至 70 岁或终身,灵活适配家庭需求。
缴费期选项丰富,保长期的话最长支持 35 年交,能减轻每年缴费压力。
最高可投保额达 80 万,能为孩子搭建充足的重疾风险保障基础。
重疾保障覆盖 135 种疾病,确诊赔付 100% 保额,赔付后中轻症保障继续有效。
还有 5 种指定重疾可放宽理赔标准,提升孩子获得保障赔付的概率。
中症保障含 30 种疾病,每次赔付 60% 保额,可累计赔付 6 次无分组无间隔期。
轻症保障覆盖 50 种疾病,每次赔付 30% 保额,同样支持 6 次无分组无间隔赔付。
少儿特疾和罕见病保障力度突出,20 种特疾额外赔付 130% 保额。
20 种少儿罕见病确诊后可额外赔付 200% 保额,针对性解决少儿高发疾病风险。
产品自带医疗账户,可用于住院门急诊等场景,包含医疗津贴和报销额度。
白血病特定药品费用可享 200 万 / 年报销,减轻高额用药带来的经济压力。
被保人豁免功能也包含在内,确诊中症轻症或重疾可免交后续保费。
可选多次重疾保障,分两种方案,可按需选择不同的多次赔付方案。
也可附加恶性肿瘤多次赔付责任,覆盖新发复发转移等多种情况的保障需求。
二、奶爸总结
整体来看,这款产品基础保障全面,少儿特定保障力度十分突出。
它的可选责任丰富灵活,能根据家庭预算和需求自由搭配组合。
产品缴费和保障期限选择多,适合给孩子配置长期重疾保障的家庭。
投保时要结合家庭实际情况,合理选择保障方案,不用盲目附加责任。
如果大家挑选保险有什么困难,可以关注:奶爸保公众号 进行1对1咨询,现在关注“奶爸保”公众号,回复“官网”,还可以免费领取价值199元的保障大礼包哦,让您买保险变得更简单。
妈咪保贝哪吒守护少儿重疾险怎么样?
这位朋友你好,关于妈咪保贝哪吒守护少儿重疾险怎么样?的问题,奶爸在这里整理了相关内容,希望对你有帮助:
一、妈咪保贝哪吒守护少儿重疾险怎么样?
妈咪保贝哪吒守护是复星联合健康推出的少儿专属重疾险产品。
它的投保年龄覆盖出生满 28 天到 17 周岁,适配不同成长阶段的孩子。
保险期限可选保 30 年,也能选保至 70 岁或终身,灵活适配家庭需求。
缴费期选项丰富,保长期的话最长支持 35 年交,能减轻每年缴费压力。
最高可投保额达 80 万,能为孩子搭建充足的重疾风险保障基础。
重疾保障覆盖 135 种疾病,确诊赔付 100% 保额,赔付后中轻症保障继续有效。
还有 5 种指定重疾可放宽理赔标准,提升孩子获得保障赔付的概率。
中症保障含 30 种疾病,每次赔付 60% 保额,可累计赔付 6 次无分组无间隔期。
轻症保障覆盖 50 种疾病,每次赔付 30% 保额,同样支持 6 次无分组无间隔赔付。
少儿特疾和罕见病保障力度突出,20 种特疾额外赔付 130% 保额。
20 种少儿罕见病确诊后可额外赔付 200% 保额,针对性解决少儿高发疾病风险。
产品自带医疗账户,可用于住院门急诊等场景,包含医疗津贴和报销额度。
白血病特定药品费用可享 200 万 / 年报销,减轻高额用药带来的经济压力。
被保人豁免功能也包含在内,确诊中症轻症或重疾可免交后续保费。
可选多次重疾保障,分两种方案,可按需选择不同的多次赔付方案。
也可附加恶性肿瘤多次赔付责任,覆盖新发复发转移等多种情况的保障需求。
二、奶爸总结
整体来看,这款产品基础保障全面,少儿特定保障力度十分突出。
它的可选责任丰富灵活,能根据家庭预算和需求自由搭配组合。
产品缴费和保障期限选择多,适合给孩子配置长期重疾保障的家庭。
投保时要结合家庭实际情况,合理选择保障方案,不用盲目附加责任。
如果大家挑选保险有什么困难,可以关注:奶爸保公众号 进行1对1咨询,现在关注“奶爸保”公众号,回复“官网”,还可以免费领取价值199元的保障大礼包哦,让您买保险变得更简单。
-
中意分红险怎么样?中意人寿靠谱吗?
2026-04-22 15:18:49
-
中意人寿行业首创“约定减保”,增额寿也能自动领钱
2026-04-22 15:16:45
-
中邮悦享盈佳福享版对比一生中意福享版,该怎么选?
2026-04-20 14:52:39
-
保险公司的分红险靠谱吗?一生中意值得买吗?
2026-04-20 12:01:10
-
健康险和重疾险的区别是什么?哪些健康险值得买?
2026-04-20 11:59:23
查看更多所用,不泄露任何第三方
或用于其他用途