自从重疾险新规发布以来,重疾险市场上不断涌现新定义产品,长城人寿也推出了吉康人生2021。
这款产品的重/中/轻症都可以多次赔付,还创新性地引入了急性心肌梗死和脑中风后遗症额外赔付。
那么长城人寿吉康人生具体保障如何?值不值得投保呢?奶爸给大家分析一下。
丨长城人寿吉康人生保什么?
丨长城人寿吉康人生值得投保吗?
丨奶爸总结
一、长城人寿吉康人生保什么?
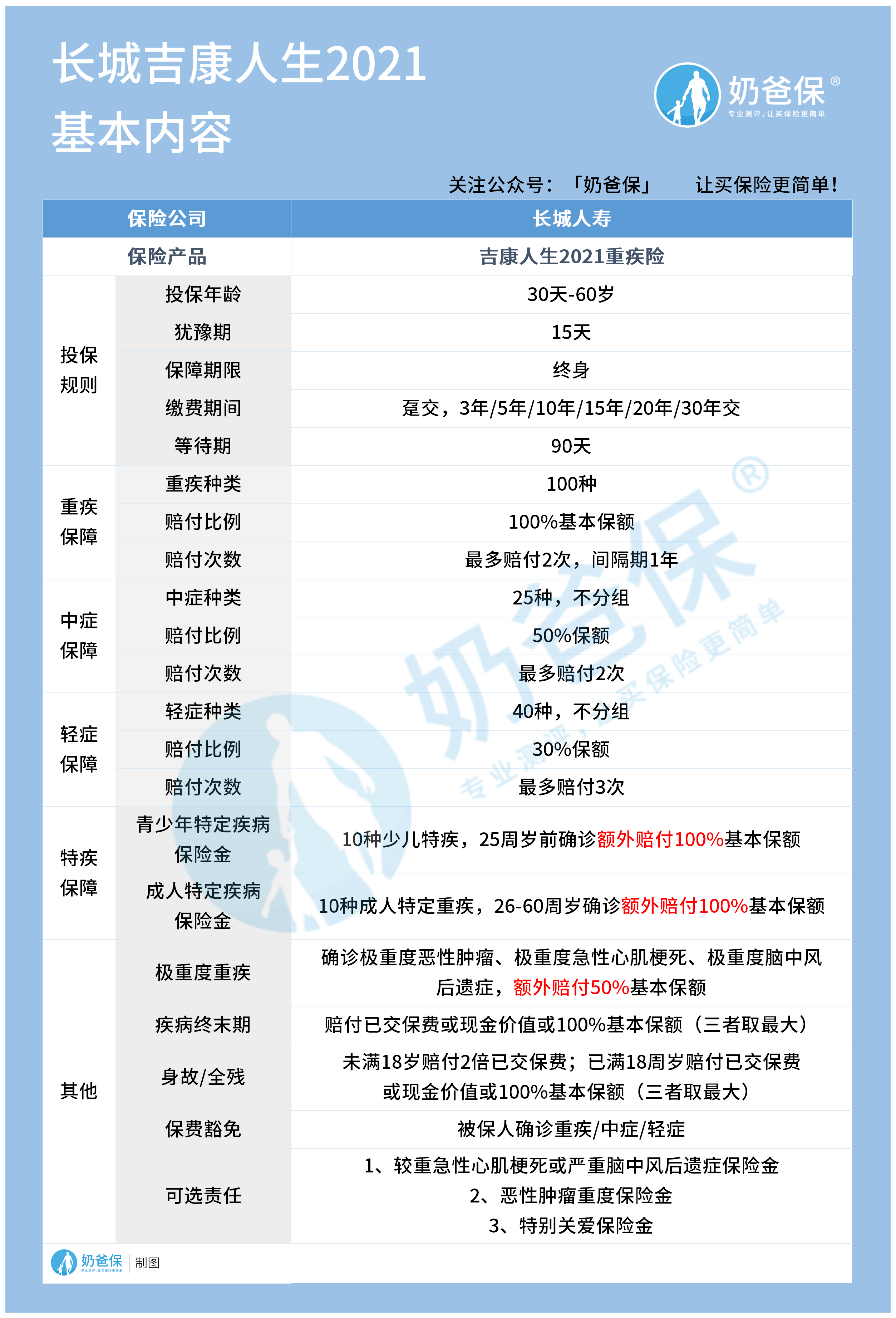
为了解答这个问题,奶爸查询了大量关于长城人寿吉康人生的产品信息,并将其主要内容整理成了表格,请看下图:

下面我们来详细分析长城人寿吉康人生的保障内容:
1. 投保规则
投保年龄:出生满30天-60周岁,在重疾险中这个投保年龄范围中规中矩。
保障期限:终身,没有定期可以选择,只能保至终身。
定期重疾险和终身重疾险有啥不同?我们应该怎么选呢?感兴趣请看:《定期重疾险跟终身重疾险有哪些区别?分别适合什么人群购买? 》
缴费期限:可选一次性交清,也能分3年/5年/10年/15年/20年/30年交费,投保比较灵活。
等待期:90天,和很多重疾险一致。
犹豫期:15天,如果在15天内对产品不满意,可以无条件退保。
2. 保障责任
(1)重疾保障
长城人寿吉康人生涵盖100种重疾,最多可以赔付2次,两次赔付之间要间隔1年。
在等待期过后,若被保人首次罹患重疾,保险公司赔付100%基本保额或现金价值或已交保费,取三者中最大值。
间隔至少1年后,若被保人不幸再次罹患重疾,保险公司赔付100%基本保额,同时合同终止。
(2)轻中症保障
长城人寿吉康人生涵盖25种中症,不分组,最多可以赔付2次,每次赔付50%保额。
而轻症则包含40种,也不分组,最多可以赔付3次,每次赔付30%保额。
这款产品的轻中症保障表现一般,赔付比例不是特别高。
(3)特疾保障
长城人寿吉康人生保障10种少儿特定疾病和10种成人特定疾病。
25周岁前确诊少儿特疾,或者26-60周岁确诊成人特疾,均额外赔付100%保额。
(4)其他保障
长城人寿吉康人生还针对3种极重度重疾额外赔付50%保额,包括极重度恶性肿瘤、极重度急性心梗和极重度脑中风后遗症。
如果被保人处于疾病终末期状态,或已满18周岁身故/全残,这款产品赔付已交保费或现金价值或100%基本保额(三者取最大)作为保险金。
如果被保人未满18周岁不幸身故/全残,这款产品赔付2倍已交保费作为保险金。
此外,被保人豁免也没少,还可以另外附加投保人豁免。
(5)可选保障
除了上面提到的投保人豁免责任,长城人寿吉康人生还支持附加以下保障:
急性心肌梗塞/脑中风后遗症二次赔付:首次重疾为急性心梗或脑中风后遗症,间隔5年再次复发同种疾病,赔付基本保额100%。
恶性肿瘤二次赔付:首次重疾为恶性肿瘤,间隔5年后新发/复发/转移或持续,保险公司二次赔付100%基本保额;
特别身故关爱金:若注重身故责任还可附加特别身故关爱金,这项保障每年递增25%保额,最高可增至100%保额。
(6)两全险
长城人寿吉康人生可以附加两全保险,在等待期后,若被保人身故或全残,保险公司给付两全保险的现金价值或两全险已交保费的160%(二者较大值)作为保险金。
如果保险期满后被保人仍在世,保险公司返还主险和两全保险的已交保费总和,作为满期保险金。
也就是说,附加两全险后无论如何都有钱返还,至少能拿回已交保费。
想知道更多关于两全保险的内容,可以查看:《两全保险什么意思?可靠吗?》
二、长城人寿吉康人生值得投保吗?
要衡量一款重疾险值不值得投保,就得了解它有什么优缺点。
奶爸简单说说长城人寿吉康人生的优点:
1. 重疾可赔两次,而且没有分组;
2. 可选责任丰富,实用性也比较强;
3. 附加特别关爱保险金和两全保险后,身故保障更全面;
4. 针对少儿和成人都约定了特疾,对高发疾病的防护更到位。
那么长城人寿吉康人生有哪些缺点呢?如下:
1. 不保原位癌,降低了理赔概率;
2. 急性心梗、脑中风后遗症和恶性肿瘤二次赔付的间隔期是5年,比较长;
3. 极重度重疾额外赔付仅限第一次。
此外,据悉这款产品的价格并不便宜,性价比不是很高。
如果大家注重保费返还,可以选择这款保险并附加两全险;若是追求高性价比,那么长城人寿吉康人生不是最佳选择。
三、奶爸总结
长城人寿吉康人生基本保障过得去,可选责任比较丰富,还支持附加两全险。
不过奶爸提醒大家,投保重疾险要以保障为主,理财不是首要目的!
具体原由奶爸在这篇文章详聊过,感兴趣的朋友可以点击了解:《为什么我不建议你买理财型的保险》。
奶爸也给大家推荐几款优质的重疾险产品:
1、君龙人寿超级玛丽15号
第一,结节保障超全面
自带保障在原有肺结节基础上,拓展到乳腺/甲状腺结节,范围更广了。
可以说是目前市场上,少有的三大高发结节都有保障的产品。
第二,癌症保障丰富
超玛15号的癌症保障,从早期到晚期,都安排得妥妥的。
本身自带癌症拓展金,
首次确诊原位癌/轻度癌症后,确诊恶性肿瘤—重度,额外赔50%。
如果觉得不够,还可以附加以下保障:
癌症津贴或癌症多次赔(二选一):间隔一定周期后,可以赔一笔钱用于癌症持续治疗,癌症津贴有次数限制,多次赔则不限次数。
癌症重度特药治疗金:确诊癌症后需要吃高价特药,做过相关手术可以赔50%保额。

第三,重疾多次赔灵活选
重疾多次赔可以按需选择:
65周岁版,要求是65岁前确诊,额外赔2次,每次赔120%保额;
另一版则是不限年龄,额外赔2次,每次赔120%保额。

同种不同种都赔,且同种间隔周期短,只要2年
像心脏病术后复发了也能保,不用怕赔过一次就没保障了。
【适合人群】
看中结节、癌症保障,预算不多的朋友。
2、复星联合达尔文12号
第一,自带意外重疾额外赔和住院津贴。
前者因为意外导致首次重疾,可多赔35%基本保额。
等于一张保单覆盖重疾+意外,且是保至终身的双重保障!
后者在60周岁前未发生重疾,60岁后确诊,每天给付0.1%基本保额作为住院津贴。
人一辈子不一定会得重疾,但60岁后难免因小病小痛住院,
达尔文12号这个保障,可以让不确定的赔付变得更确定。
不过,这里需要注意的是,如果后续重疾/身故/全残,
会扣掉累计已给付的住院津贴金额后,再赔付。
第二,可选责任丰富
达尔文12号多重附加保障:
重疾多次赔:分65周岁版和终身版(二选一),满足多种人群需要;
重疾保费补偿:缴费期内发生重疾返还保费,实现“重疾免单”;
疾病关爱金/顶梁柱关爱保险金:家庭责任最重阶段赔更多;
癌症津贴:癌症间隔一定周期就能获得一笔理赔金。
第三,理赔门槛更低
5种特定重疾(如严重心肌炎)、原位癌、癌症津贴赔付,都比同类产品更宽松。
【适合人群】
看重理赔门槛、重疾返还保费的朋友
3、复星联合医联有盟
第一,轻中症保障灵活
必选保障是重疾,像轻中症保障、身故保障,可以加钱获得。
如果预算有限,也可以只买个重疾,先把大病保障做好;
如果预算多一点,建议大家还是要附加轻中症保障。
第二,自带一般医疗金
医联有盟自带医疗金,非常实用:
保单前5年,每年提供报销额度=0.5%*保额,100%报销,
未用完可累计,终身有效,身故/全残一次性赔剩余额度!

像买药、体检、看牙等日常开支,都能用上。
可以说是实打实把钱返还给客户使用!
第三,健康告知非常宽松
健康告知只有4条:
比如过去1年内的检查异常、是否有被医生建议住院或手术;
过去2年内的手术情况以及过去5年内的疾病情况。
针对非常高发的甲状腺/乳腺/肺结节,没有问询是否有进行手术,也没有问询是否多发,
只要结节等级在3级以内,结节直径符合要求,就有机会标体承保!
就连癌症,如果5年前已经治愈,没有复发和转移,
同时不涉及其他健康告知,也有机会投保!
【适合人群】
有健康异常的、注重就医资源和健康管理,看中产品实用性的朋友。
4、瑞华健康华佗1号康泰版
第一,基础保障扎实
轻中重疾保障都涵盖了,且轻症+中症赔付次数共7次,
目前市场上赔付次数算比较高的。
且重疾赔完,轻中症不分组还能继续赔,
不分组的好处就在于,赔付规则更宽松。
第二,性价比高
同样50万保额,保终身,基础保障,分30年交,
30岁人群投保华佗1号康泰版,比超级玛丽和达尔文便宜100元/年!
30年下来立省3000块!
第三,可选保障丰富
如果预算比较多,还可以附加:
重疾多次赔、疾病关爱金、癌症津贴、重疾保费补偿金和身故保障。
都是目前市场上热门可选保障内容,实用性强。
【适合人群】
追求高性价比、看中基础保障全面的朋友。
微信扫一扫
微信扫一扫
关注微信
客服热线
奶爸保

