华夏红钻石版年金险是华夏保险2020年的开门红产品,上线也比较久,它搭配了“金管家”万能账户,保底收益率是3%,但将在3月31号停录。
那么华夏红钻石版年金险保障哪些内容?华夏保险靠谱吗?奶爸给大家分析一下。
华夏红钻石版年金险怎么样?保障哪些内容?
华夏保险靠谱吗?
奶爸总结
一、华夏红钻石版年金险怎么样?保障哪些内容?
为了让大家更容易了解华夏红钻石版年金险,奶爸整理了它的保障内容并制成表格,详情如下:

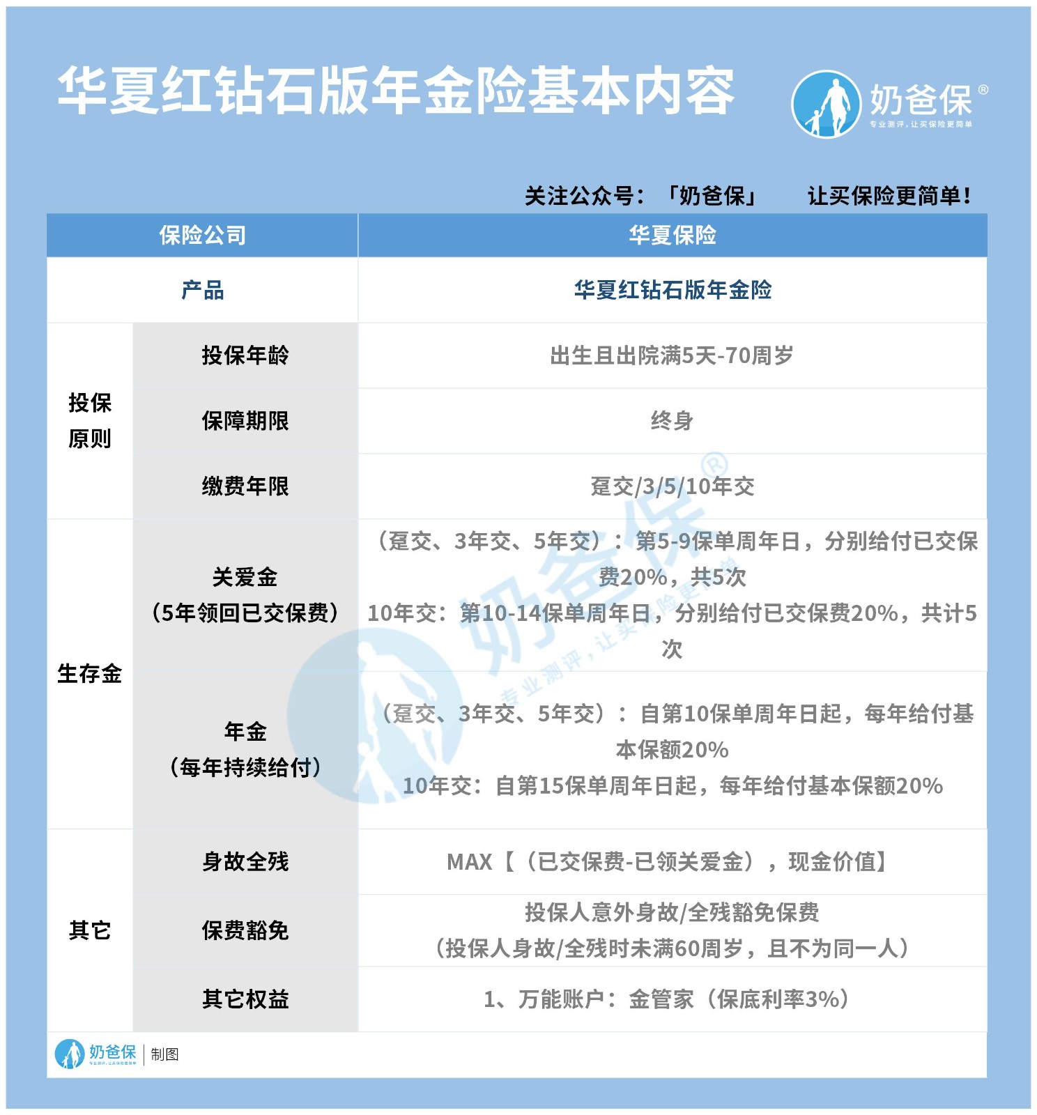
1、华夏红钻石版年金险投保规则
(1)投保年龄:出生且出院满5天-70周岁,华夏红钻石版年金险的投保年龄范围还是比较广的。
(2)保障期限:终身。
(3)缴费年限:趸交/3/5/10年交,缴费期限算是选择较多的。
2、华夏红钻石版年金险保障内容
(1)生存金
华夏红钻石版年金险的生存金分为关爱金和年金。
1)关爱金
如果选择趸交、3年交或者5年交,第5-9保单周年日,保险公司给付已交保费的20%,总共5次。
如果选择10年交,第10-14保单周年日,保险公司给付已交保费的20%,共5次。
2)年金
若缴费方式是选择趸交、3年交或者5年交,自第10保单周年日开始,保险公司每年给付20%的基本保额。
如果是选择10年交,自第15保单周年日起,保险公司每年给付20%基本保额。
(2)身故/全残
华夏红钻石版年金险有身故/全残保障,赔付方式有两种,按照较大者进行给付:
1)被保人身故/全残时,保险合同的已交保费减去累计以领取的特别关爱金。
2)被保人身故/全残时保险合同的现金价值。
(3)保费豁免
投保人在保险合同缴费期间内因意外伤害导致身故,投保人与被保人不是同一人,且投保人身故时未满60岁,将豁免后续保费,合同继续有效。
(4)万能账户
华夏红钻石版年金险搭配了万能账户,名字叫华夏金管家养老年金险,保底收益为3%,截至2019年11月,历史结算利率是6%
华夏红钻石版年金险搭配了万能账户后,让资金运用更加灵活,收益也更高。
有的人认为年金险很坑,真的是这样吗?奶爸这里有比较详细的分析:《为什么那么多人说年金险坑?》。
二、华夏保险靠谱吗?
华夏保险全称华夏人寿保险股份有限公司,成立于2006年12月,注册资本为153亿,总资产超过6000亿。目前旗下有24家直属子公司,分支机构有661家,客户规模达1.7亿。
它的偿付能力怎么样呢?银保监会规定保险公司偿付能力合格必须同时满足以下条件:
(1)核心偿付能力充足率不小于50%
(2)综合偿付能力充足率不小于100%
(3)风险综合评级为B级或以上
奶爸从网上找到了华夏保险在2020第一季度的数据:

2020年第一季度,华夏保险的核心偿付能力充足率是113.83%,综合偿付能力充足率是130.26%,均符合银保监会的要求。
可以看出,华夏保险目前运营是正常的,公司确实可靠。
三、奶爸总结
总的来说,华夏红钻石版年金险财富回笼速度快,搭配万能账户,收益更高,灵活性好。还具备保障功能,提供人性关怀。
奶爸也提醒大家,华夏红钻石年金险将在3月31号停录。
奶爸也汇总了几款优质的年金险产品:

1、固收型年金险
推荐大富翁6.0,出自富德生命人寿。
目前市场少有有保证领取的年金险,安全感十足:
方案一保证领取25年;方案二保证领取已交保费。
到80岁还有一笔祝寿金到账,领100%保费,基本不少朋友以后都有机会拿到。
活多久领多久,提供细水长流的现金流:
30岁女性,5年交,年交10万,投保方案二,55岁每年都能领18930元。
【适用人群】
有养老补充需求、看中保证领取的朋友。
2、快返型年金险
推荐3款产品:蛮好的人生2025、星颐朱雀版分红型和悦活人生B款分红型。
前面一款是固收型,后面两款是分红型。
这3款产品,最快第5年起就可以开始领钱了。
以30岁女性,5年交,年交10万为例子:
蛮好的人生2025计划一:第5年领10500元;第6年~74年领9690元;
星颐朱雀版分红型:保证最低可领7992元/年;叠加分红有机会领7992~50311元/年;
悦活人生B款分红型:第5~9年保证领4290元;第10~74年则是8580元;叠加分红有机会领4290~83824元。
可以说,
蛮好的人生2025领取是非常稳定的,收益IRR在1.8%左右。
星颐朱雀版分红型保证领取高,且前期现价增长非常快!
保单第10年,收益IRR为2.129%,最高有机会超过3%!
悦活人生B款分红型,前面9年领取不高,第9年后是翻倍领取,先低后高,
且产品分红也很大方。
保单第10年,收益IRR为2.136%,最高接近3%!
【适用人群】
这3款产品可以这么选:
看中大保司、追求稳定领取,推荐蛮好的人生2025;
看中总体领取水平较高,推荐星颐朱雀版分红型;
看中养老社区、希望后面可以多领一些的朋友,推荐悦活人生B款分红型。
想要了解产品详细信息的朋友,也可以私聊奶爸~
微信扫一扫
微信扫一扫
关注微信
客服热线
奶爸保

